Time经济观察
宏观经济/公共政策/金融市场
公众号:TimeHorizonX
知识星球:TIME研究群
09:48 · 2025年4月19日 · 周六
JP又在研究新一波发钱,而且由于各收入组别居民的边际消费倾向差异很大(图2),应该重点针对困难的低收入家庭支援,不是简单的一刀切。
17:15 · 2025年4月17日 · 周四
3月社融主要是靠政府债券泵,同比激增,占同比多增比例高达97%
家庭部门等完整信贷数据分析:
https://t.zsxq.com/vIk6X
16:50 · 2025年4月17日 · 周四
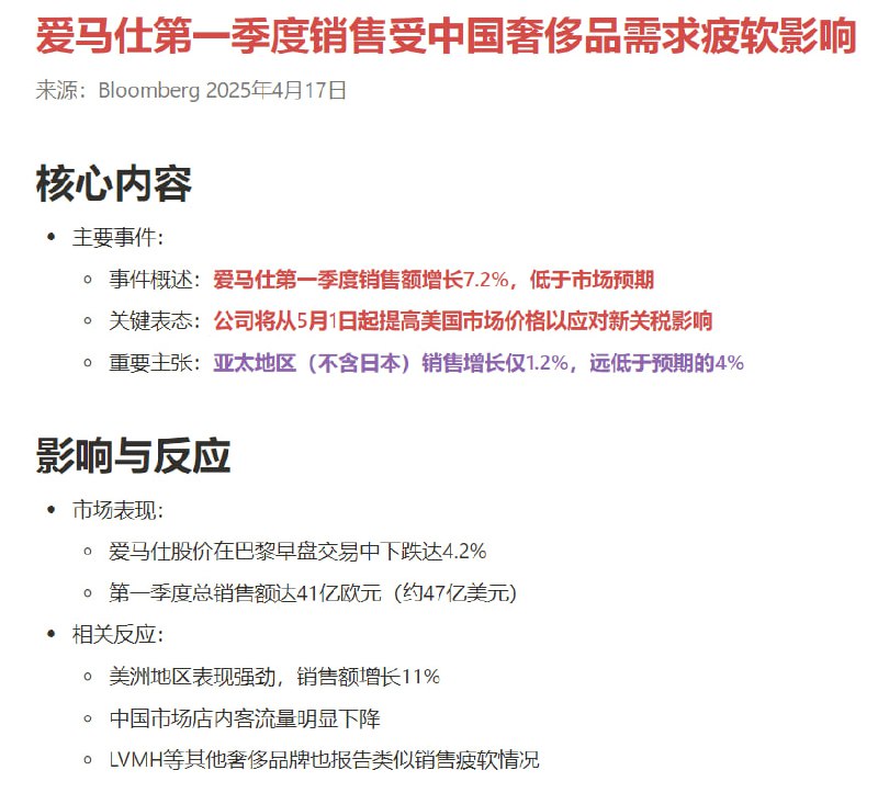
爱马仕,名字听起来好像关爱牛马,但其实商品价格对牛马不太友好。在系统性地心引力之下,也只能逐渐趴下了。
09:57 · 2025年4月17日 · 周四
大湾区写字楼租金卸鼎竞赛图,群雄竞逐,互不相让
11:29 · 2025年4月16日 · 周三
目前美国对外平均关税估算:
对中国:144%
对中国之外:12%
对全球:30%
20:15 · 2025年4月14日 · 周一
美国近20年的通胀预期(横坐标)和消费者信心(纵坐标)数据分布如图,每个月对应一个点,右下角是刚公布的4月数据的坐标,肉眼可见的史诗级,远远偏离近20年的数据分布。
在懂王的一系列操作之下,通胀预期骤升,消费者信心骤降,通胀预期数据更是偏离均值(绿点)超过4.5个sigma,后面对FED考验不小。
16:58 · 2025年4月14日 · 周一
新公众号:TimeHorizonX,欢迎关注~
10:46 · 2025年4月14日 · 周一
新的研究验证了一个经验主义洞察,就是人的技能越经常使用,越有助于减弱生理性的衰退进程。
简而言之,多动脑、多动手、多阅读、多思考,能够减缓认知能力的衰退。也要在专业领域尽量持续深耕,不要满足于现状,保持开放思维,持续学习和进步。
08:51 · 2025年4月13日 · 周日
3月CPI中,粮食,医疗保健,烟草CPI 异常性靠前
08:36 · 2025年4月13日 · 周日
懂王新烙饼 部分商品豁免
这一周几个饼了?
08:35 · 2025年4月10日 · 周四
懂王新烙饼 大部分暂停90天
20:33 · 2025年4月9日 · 周三
互怼 ,联合收割机大战履带推土机
07:56 · 2025年4月9日 · 周三
史诗级的104%关税将在4个小时后生效
22:44 · 2025年4月8日 · 周二
离岸人民币汇率的史诗级突破
17:39 · 2025年4月8日 · 周二
各国对美国出口的行业结构(百分比),中国主要是机械设备和电气设备,占了近一半。
07:40 · 2025年4月8日 · 周二
懂王新威胁
11:27 · 2025年4月7日 · 周一
美国进口关税税率变化,慈禧老佛爷嗝屁以来新高,百年未有之变局。
我对特朗普这波关税政策的分析和看法:
https://t.zsxq.com/dH6Do
包含中美间贸易关联的详细数据
07:36 · 2025年4月3日 · 周四
懂王难得的提到了和拜登的共识
07:25 · 2025年4月3日 · 周四
2025年3月研究群与报告库中分享的部分精华主题与报告
Before
After
Home
Powered by
BroadcastChannel
&
Sepia