Time经济观察
07:56 · 2025年4月9日 · 周三
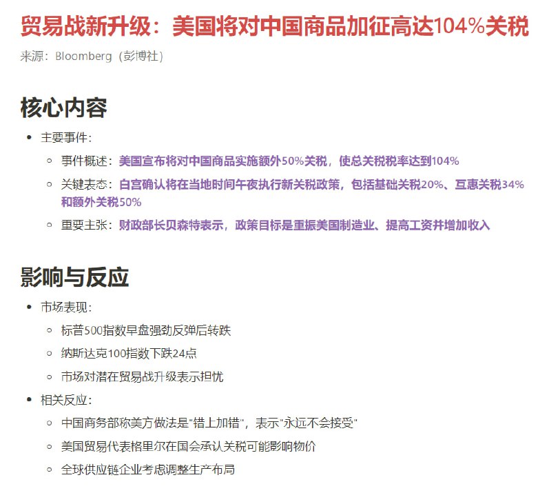
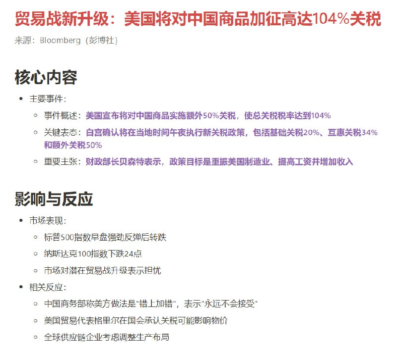
史诗级的104%关税将在4个小时后生效
Home
Powered by
BroadcastChannel
&
Sepia