Time经济观察
宏观经济/公共政策/金融市场
公众号:TimeHorizonX
知识星球:TIME研究群
20:14 · 2025年3月31日 · 周一
美国有效关税税率变化,今年可能搏到8%以上,回到二战前水平。
09:27 · 2025年3月31日 · 周一
卸鼎研究,先甜后苦。
致胜联盟恰好就是利用这个机制,前期透支红利期为其带来支持(伴随着扛鼎者对其巨额的净债权转移),后期寻求保守化,集中资源和精力来应对逐渐释放的副作用。
09:12 · 2025年3月31日 · 周一
石家庄房价已回到2011年7月水平(A点),在省会城市中,是时间维度的卸鼎程度最深(A点最靠前)的几个城市之一。
08:49 · 2025年3月31日 · 周一
工业企业的应收账款已突破25万亿
https://t.zsxq.com/LZs5b
15:50 · 2025年3月28日 · 周五
日本工资增速数据,几十年,一代人
09:01 · 2025年3月25日 · 周二
关于近期消费贷政策,早在2020疫情第一年我就分析过,这是不改变既有分配格局,纯粹通过调节系统性设置,用市场的力量捕获自发加杠杆的逆周期调节者,让其在中远期吸纳损失分配的实施成本最低,阻力最小的路径和方法,大概率会从这里发力。
22:06 · 2025年3月24日 · 周一
中美间的关税水平变化
22:02 · 2025年3月24日 · 周一
想把2018年的套路故技重施了,当时网上铺天盖地都是这种叙事,印象极深,核心思路就是钱要不值钱了,再不买房以后就永远买不起了,以此恫吓居民部门盘活存量并暴力加杠杆,当时也确实成功了,老乡企图赶在人民币大贬值之前疯狂加杠杆,结果扛上世纪大鼎。
21:56 · 2025年3月24日 · 周一
近几年“更积极的财政政策”对比
09:43 · 2025年3月17日 · 周一
《提振消费专项行动方案》的30条中,我认为这条最需要优先落实到位
16:50 · 2025年3月14日 · 周五
帝国主义经济发展特征;
"过度储蓄和消费不足导致了对外扩张和帝国主义战争。"
"技术发展导致工业生产率超过有效需求和生产过剩,从而需要国外市场和外国投资地区作为过剩储蓄和生产过剩的出口。”
"财富分配向企业家和金融家倾斜"
"消费能力的错误分配”
16:47 · 2025年3月14日 · 周五
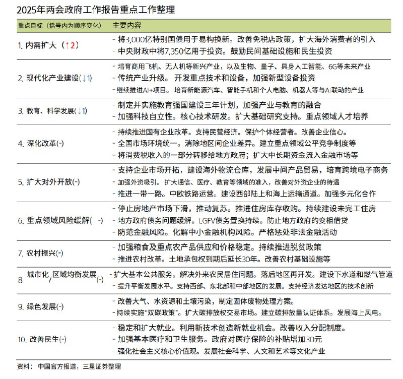
总结
16:43 · 2025年3月14日 · 周五
含Z量竞赛
15:11 · 2025年3月13日 · 周四
德国的研究,每周工作35~40小时的人疲惫感并不算很强,但工作时间超过48小时,疲惫感明显提升。对当下的牛马热力学极限实验具有启示作用,目前中国周均工时已经突破49小时,如图2。
08:00 · 2025年3月11日 · 周二
2月CPI异常性分析,5史诗 2卧槽 3极异
21:09 · 2025年3月10日 · 周一
生产与消费在疫情后的分化,差额基本就转化成了贸易顺差,对应的就是外部经济体(尤其美国)的贸易逆差。
20:51 · 2025年3月10日 · 周一
历年2月核心CPI首次干到负值
20:13 · 2025年3月7日 · 周五
诺贝尔奖得主的出生地分布
Before
After
Home
Powered by
BroadcastChannel
&
Sepia