宏观经济/公共政策/金融市场
公众号:TimeHorizonX
知识星球:TIME研究群
IMF最新展望发布会的问答,今年增速预期下调至4%,通胀预期下调到0%,明确表示紧缩压力更大。
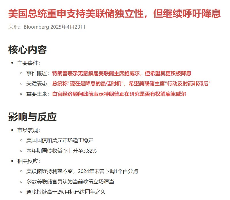
懂王新烙饼,前几天怒怼鲍威尔后,社会阻力较大。
除了通过最直接的增速数据之外,还可以观察非税收入占一般公共预算收入的比重变化来间接观察公共收入对此来源的依赖程度变化。

历年一季度占比数据如图,今年一季度比重首次突破20%,意味着总的一般公共收入中,超过五分之一的收入来源于非税收入,和2018年同期相比,此比重几乎翻倍。

在当前税收增速下行的情况下,为了填补收支缺口,对非税收入的依赖不断上升。
下次换汇被拒时,你就掏出这个新闻给业务员看,然后说愿意牺牲自己,用崛起的人民币换回领导手上即将完蛋的美元,来拯救领导。
一季度非税收入增速8.8%,持续稳中向好态势
深圳一季度写字楼数据,单季租金环比干掉5%(相当于年化同比跌幅20%+),空置率搏到28%
今年一季度的居民泵币力度创2015年以来同期新低
https://mp.weixin.qq.com/s/RzK4en3UWZK8beKSTbrC_g
韩国海关刚公布了本月1-20日的进出口贸易数据,这应该是全球首个出炉的关税措施后时段的贸易数据了,将其与之前公布的4月1-10日出口数据对比分析,可以直接观察到特朗普关税政策的早期实质性影响和冲击。

韩国经济深度参与全球供应链,且外向型特征明显,所以被称为全球经济的"金丝雀",韩国的贸易状况对观察全球经济走势具有重要的指示和信号作用。
JP又在研究新一波发钱,而且由于各收入组别居民的边际消费倾向差异很大(图2),应该重点针对困难的低收入家庭支援,不是简单的一刀切。
3月社融主要是靠政府债券泵,同比激增,占同比多增比例高达97%

家庭部门等完整信贷数据分析:https://t.zsxq.com/vIk6X
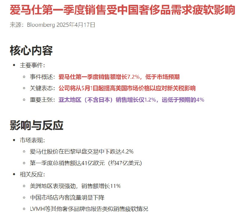
爱马仕,名字听起来好像关爱牛马,但其实商品价格对牛马不太友好。在系统性地心引力之下,也只能逐渐趴下了。
大湾区写字楼租金卸鼎竞赛图,群雄竞逐,互不相让
目前美国对外平均关税估算:

对中国:144%
对中国之外:12%
对全球:30%
美国近20年的通胀预期(横坐标)和消费者信心(纵坐标)数据分布如图,每个月对应一个点,右下角是刚公布的4月数据的坐标,肉眼可见的史诗级,远远偏离近20年的数据分布。

在懂王的一系列操作之下,通胀预期骤升,消费者信心骤降,通胀预期数据更是偏离均值(绿点)超过4.5个sigma,后面对FED考验不小。
新公众号:TimeHorizonX,欢迎关注~
新的研究验证了一个经验主义洞察,就是人的技能越经常使用,越有助于减弱生理性的衰退进程。

简而言之,多动脑、多动手、多阅读、多思考,能够减缓认知能力的衰退。也要在专业领域尽量持续深耕,不要满足于现状,保持开放思维,持续学习和进步。
3月CPI中,粮食,医疗保健,烟草CPI 异常性靠前
Back to Top