Time经济观察
宏观经济/公共政策/金融市场
公众号:TimeHorizonX
知识星球:TIME研究群
08:36 · 2025年4月13日 · 周日
懂王新烙饼 部分商品豁免
这一周几个饼了?
08:35 · 2025年4月10日 · 周四
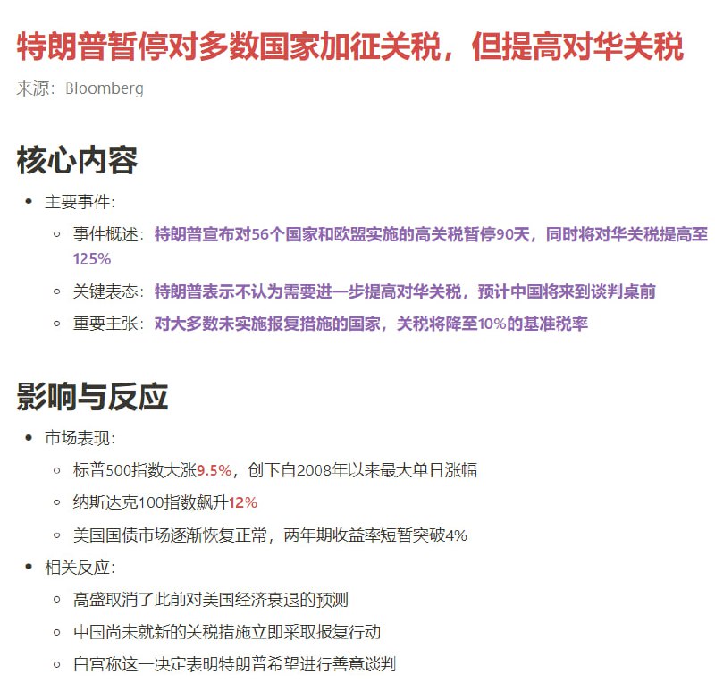
懂王新烙饼 大部分暂停90天
20:33 · 2025年4月9日 · 周三
互怼 ,联合收割机大战履带推土机
07:56 · 2025年4月9日 · 周三
史诗级的104%关税将在4个小时后生效
22:44 · 2025年4月8日 · 周二
离岸人民币汇率的史诗级突破
17:39 · 2025年4月8日 · 周二
各国对美国出口的行业结构(百分比),中国主要是机械设备和电气设备,占了近一半。
07:40 · 2025年4月8日 · 周二
懂王新威胁
11:27 · 2025年4月7日 · 周一
美国进口关税税率变化,慈禧老佛爷嗝屁以来新高,百年未有之变局。
我对特朗普这波关税政策的分析和看法:
https://t.zsxq.com/dH6Do
包含中美间贸易关联的详细数据
07:36 · 2025年4月3日 · 周四
懂王难得的提到了和拜登的共识
07:25 · 2025年4月3日 · 周四
2025年3月研究群与报告库中分享的部分精华主题与报告
20:14 · 2025年3月31日 · 周一
美国有效关税税率变化,今年可能搏到8%以上,回到二战前水平。
09:27 · 2025年3月31日 · 周一
卸鼎研究,先甜后苦。
致胜联盟恰好就是利用这个机制,前期透支红利期为其带来支持(伴随着扛鼎者对其巨额的净债权转移),后期寻求保守化,集中资源和精力来应对逐渐释放的副作用。
09:12 · 2025年3月31日 · 周一
石家庄房价已回到2011年7月水平(A点),在省会城市中,是时间维度的卸鼎程度最深(A点最靠前)的几个城市之一。
08:49 · 2025年3月31日 · 周一
工业企业的应收账款已突破25万亿
https://t.zsxq.com/LZs5b
15:50 · 2025年3月28日 · 周五
日本工资增速数据,几十年,一代人
09:01 · 2025年3月25日 · 周二
关于近期消费贷政策,早在2020疫情第一年我就分析过,这是不改变既有分配格局,纯粹通过调节系统性设置,用市场的力量捕获自发加杠杆的逆周期调节者,让其在中远期吸纳损失分配的实施成本最低,阻力最小的路径和方法,大概率会从这里发力。
22:06 · 2025年3月24日 · 周一
中美间的关税水平变化
22:02 · 2025年3月24日 · 周一
想把2018年的套路故技重施了,当时网上铺天盖地都是这种叙事,印象极深,核心思路就是钱要不值钱了,再不买房以后就永远买不起了,以此恫吓居民部门盘活存量并暴力加杠杆,当时也确实成功了,老乡企图赶在人民币大贬值之前疯狂加杠杆,结果扛上世纪大鼎。
Before
After
Home
Powered by
BroadcastChannel
&
Sepia