宏观经济/公共政策/金融市场
公众号:TimeHorizonX
知识星球:TIME研究群
韩国海关刚公布了本月1-20日的进出口贸易数据,这应该是全球首个出炉的关税措施后时段的贸易数据了,将其与之前公布的4月1-10日出口数据对比分析,可以直接观察到特朗普关税政策的早期实质性影响和冲击。

韩国经济深度参与全球供应链,且外向型特征明显,所以被称为全球经济的"金丝雀",韩国的贸易状况对观察全球经济走势具有重要的指示和信号作用。
JP又在研究新一波发钱,而且由于各收入组别居民的边际消费倾向差异很大(图2),应该重点针对困难的低收入家庭支援,不是简单的一刀切。
3月社融主要是靠政府债券泵,同比激增,占同比多增比例高达97%

家庭部门等完整信贷数据分析:https://t.zsxq.com/vIk6X
爱马仕,名字听起来好像关爱牛马,但其实商品价格对牛马不太友好。在系统性地心引力之下,也只能逐渐趴下了。
大湾区写字楼租金卸鼎竞赛图,群雄竞逐,互不相让
目前美国对外平均关税估算:

对中国:144%
对中国之外:12%
对全球:30%
美国近20年的通胀预期(横坐标)和消费者信心(纵坐标)数据分布如图,每个月对应一个点,右下角是刚公布的4月数据的坐标,肉眼可见的史诗级,远远偏离近20年的数据分布。

在懂王的一系列操作之下,通胀预期骤升,消费者信心骤降,通胀预期数据更是偏离均值(绿点)超过4.5个sigma,后面对FED考验不小。
新公众号:TimeHorizonX,欢迎关注~
新的研究验证了一个经验主义洞察,就是人的技能越经常使用,越有助于减弱生理性的衰退进程。

简而言之,多动脑、多动手、多阅读、多思考,能够减缓认知能力的衰退。也要在专业领域尽量持续深耕,不要满足于现状,保持开放思维,持续学习和进步。
3月CPI中,粮食,医疗保健,烟草CPI 异常性靠前
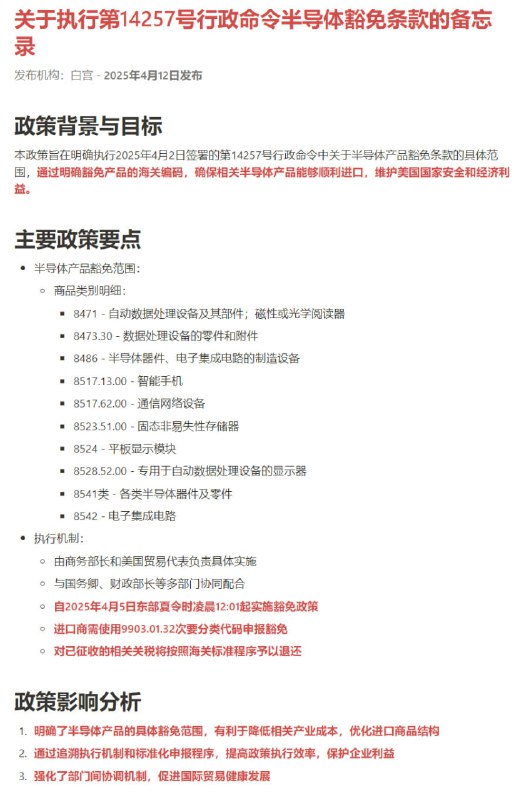
懂王新烙饼 部分商品豁免
这一周几个饼了?
懂王新烙饼 大部分暂停90天
互怼 ​​,联合收割机大战履带推土机
史诗级的104%关税将在4个小时后生效
离岸人民币汇率的史诗级突破
各国对美国出口的行业结构(百分比),中国主要是机械设备和电气设备,占了近一半。
Back to Top