Time经济观察
宏观经济/公共政策/金融市场
公众号:TimeHorizonX
知识星球:TIME研究群
11:29 · 2025年4月16日 · 周三
目前美国对外平均关税估算:
对中国:144%
对中国之外:12%
对全球:30%
20:15 · 2025年4月14日 · 周一
美国近20年的通胀预期(横坐标)和消费者信心(纵坐标)数据分布如图,每个月对应一个点,右下角是刚公布的4月数据的坐标,肉眼可见的史诗级,远远偏离近20年的数据分布。
在懂王的一系列操作之下,通胀预期骤升,消费者信心骤降,通胀预期数据更是偏离均值(绿点)超过4.5个sigma,后面对FED考验不小。
16:58 · 2025年4月14日 · 周一
新公众号:TimeHorizonX,欢迎关注~
10:46 · 2025年4月14日 · 周一
新的研究验证了一个经验主义洞察,就是人的技能越经常使用,越有助于减弱生理性的衰退进程。
简而言之,多动脑、多动手、多阅读、多思考,能够减缓认知能力的衰退。也要在专业领域尽量持续深耕,不要满足于现状,保持开放思维,持续学习和进步。
08:51 · 2025年4月13日 · 周日
3月CPI中,粮食,医疗保健,烟草CPI 异常性靠前
08:36 · 2025年4月13日 · 周日
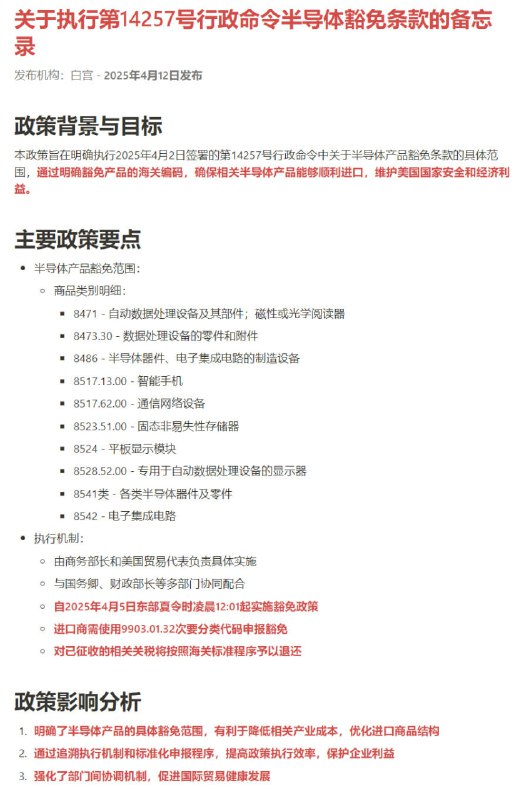
懂王新烙饼 部分商品豁免
这一周几个饼了?
08:35 · 2025年4月10日 · 周四
懂王新烙饼 大部分暂停90天
20:33 · 2025年4月9日 · 周三
互怼 ,联合收割机大战履带推土机
07:56 · 2025年4月9日 · 周三
史诗级的104%关税将在4个小时后生效
22:44 · 2025年4月8日 · 周二
离岸人民币汇率的史诗级突破
17:39 · 2025年4月8日 · 周二
各国对美国出口的行业结构(百分比),中国主要是机械设备和电气设备,占了近一半。
07:40 · 2025年4月8日 · 周二
懂王新威胁
11:27 · 2025年4月7日 · 周一
美国进口关税税率变化,慈禧老佛爷嗝屁以来新高,百年未有之变局。
我对特朗普这波关税政策的分析和看法:
https://t.zsxq.com/dH6Do
包含中美间贸易关联的详细数据
07:36 · 2025年4月3日 · 周四
懂王难得的提到了和拜登的共识
07:25 · 2025年4月3日 · 周四
2025年3月研究群与报告库中分享的部分精华主题与报告
20:14 · 2025年3月31日 · 周一
美国有效关税税率变化,今年可能搏到8%以上,回到二战前水平。
09:27 · 2025年3月31日 · 周一
卸鼎研究,先甜后苦。
致胜联盟恰好就是利用这个机制,前期透支红利期为其带来支持(伴随着扛鼎者对其巨额的净债权转移),后期寻求保守化,集中资源和精力来应对逐渐释放的副作用。
09:12 · 2025年3月31日 · 周一
石家庄房价已回到2011年7月水平(A点),在省会城市中,是时间维度的卸鼎程度最深(A点最靠前)的几个城市之一。
Before
After
Home
Powered by
BroadcastChannel
&
Sepia