Time经济观察
宏观经济/公共政策/金融市场
公众号:TimeHorizonX
知识星球:TIME研究群
08:33 · 2025年3月3日 · 周一
高盛报告
08:26 · 2025年3月2日 · 周日
2025年2月研究群与报告库中分享的部分精华主题与报告
19:26 · 2025年2月27日 · 周四
残骸争夺战 债权争夺战
08:46 · 2025年2月27日 · 周四
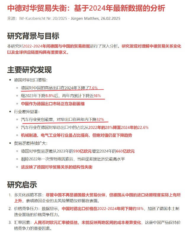
德国对中国的出口,尤其是汽车出口,直接被爆破掉了,怼不过超级重商主义。
22:55 · 2025年2月25日 · 周二
从税收制度上(图中红线)深入理解我说的“系统性设置”。泵生产的根源性激励远远超过消费,所以财税结构性改革是实现向消费再平衡的基础,没有这个变革,其他都是隔靴搔痒,治标不治本,因为系统性设置下的内驱力没有变。
20:34 · 2025年2月24日 · 周一
二手房价格同比上涨城市数量实现连续13个月动态清零
https://t.zsxq.com/FlH6o
20:20 · 2025年2月24日 · 周一
先行服
20:19 · 2025年2月24日 · 周一
返魅保守化的奥义
08:34 · 2025年2月23日 · 周日
先行服
08:59 · 2025年2月20日 · 周四
懂王新炮
08:42 · 2025年2月19日 · 周三
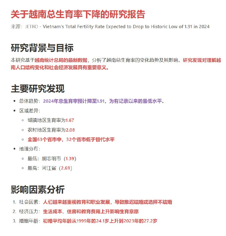
越南2024年总生育率预计降至1.91,为有记录以来的最低水平。越大城市生育率越低,中国最低上海,越南最低也是胡志明市,只有1.39。
15:55 · 2025年2月18日 · 周二
中日10年期国债收益率利差不断逼近动态清零,只剩30bp左右,后续关注交汇点。
09:21 · 2025年2月18日 · 周二
2024年FDI直接投资接收量接近动态清零
详细FDI数据分析:
https://t.zsxq.com/Xcp3N
18:15 · 2025年2月16日 · 周日
居民历年1月新增信贷数据
1月详细货币与信贷数据分析:
https://t.zsxq.com/Yvbhw
20:41 · 2025年2月14日 · 周五
持续关注人民币汇率走势
10:54 · 2025年2月14日 · 周五
懂王新炮
09:48 · 2025年2月14日 · 周五
香港写字楼租金已经卸到了2015年水平,今年可能会跌至2012年水平。
19:32 · 2025年2月11日 · 周二
出口主要抢的是欧洲的市场
11:18 · 2025年2月10日 · 周一
2024年的结婚登记数610.6万,继续卸,同比跌幅超过20%。结婚登记数早在2013就触顶了,已经卸鼎超过10年,和外汇储备的情况相似,算是领先指标了。现在年增量还不到2013年的一半。
更多数据分析:
https://t.zsxq.com/caHVU
Before
After
Home
Powered by
BroadcastChannel
&
Sepia