Time经济观察
08:42 · 2025年2月19日 · 周三
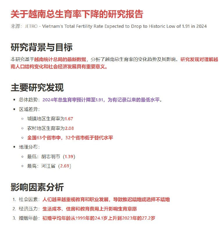
越南2024年总生育率预计降至1.91,为有记录以来的最低水平。越大城市生育率越低,中国最低上海,越南最低也是胡志明市,只有1.39。
Home
Powered by
BroadcastChannel
&
Sepia