Time经济观察
08:46 · 2025年2月27日 · 周四
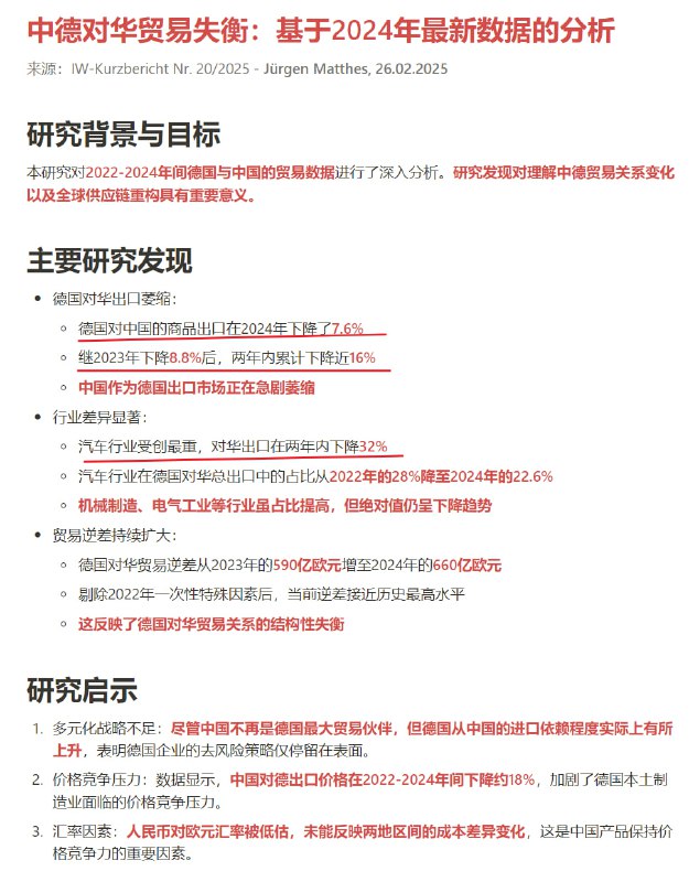
德国对中国的出口,尤其是汽车出口,直接被爆破掉了,怼不过超级重商主义。
Home
Powered by
BroadcastChannel
&
Sepia