Time经济观察
宏观经济/公共政策/金融市场
公众号:TimeHorizonX
知识星球:TIME研究群
22:37 · 2024年10月15日 · 周二
基本剧情猜想,整理几天,尽量兜足老乡,然后收网。
10:26 · 2024年10月13日 · 周日
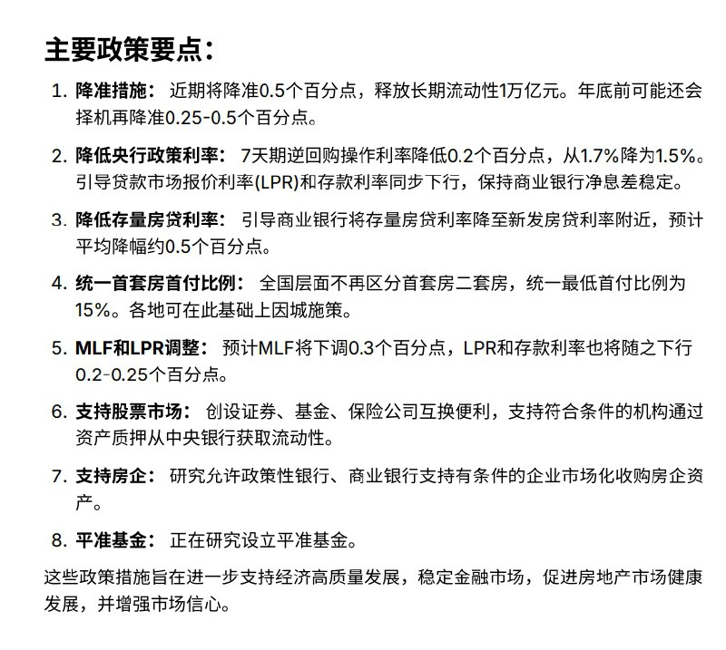
一张图对昨天发布会进行终极总结
13:43 · 2024年10月12日 · 周六
已将今天财政部发布会的所有信息整理成资料包分享在研究群,包含超过1.2万字的完整版,省流版,数据版和记者提问环节4个主要部分。
07:23 · 2024年10月12日 · 周六
近期的优质报告
17:28 · 2024年10月11日 · 周五
两市成交量变化,老乡怼不动了,从峰值卸掉一半多,从8日的逆天的8.2个西格玛事件,卸回到凡界的2.5,逐渐向正常水平回归。
13:46 · 2024年10月11日 · 周五
示意图
10:02 · 2024年10月11日 · 周五
2015年那波股市的大规模转移数据,底部85%投资者损失掉2500亿。
来源:《Wealth Redistribution in Bubbles and Crashes》
21:03 · 2024年10月8日 · 周二
A股近十年每日两市总成交额的概率分布如图所示,近10年的日均成交量为7354亿元,仔细观察右下角那个红色小柱状,它代表今天的成交额数据,接近3.5万亿元。这是一个偏离均值8.33个标准差(σ)的极端右尾事件,其离谱程度肉眼可见。
考虑到成交量分布有些右偏(偏度为1.1),我们利用对数变换剔除右偏因素,得出更准确的Z值为3.67。这仍然是一个右尾概率低至0.0129%的极小概率事件。
这种概率的成交额,总体上是很难长期持续下去的,那么当后续成交额回落时,这些在极端成交量下入场的头寸会成为"耐心资本"吗?
22:41 · 2024年10月5日 · 周六
顶级智库CSIS昨晚有场讨论会,探讨中国最新这轮刺激政策的效果和影响。讨论内容已全部整理分享在报告库中,这是自政策出台以来,所见过的最高质量的讨论。
13:46 · 2024年10月5日 · 周六
欧盟关税政策数据
20:13 · 2024年10月2日 · 周三
住宅新开工基本回到20年前水平
20:28 · 2024年9月27日 · 周五
更新“上证指数大战上海最低工资”对比图,神话重演
14:09 · 2024年9月24日 · 周二
今天的政策要点整理
12:05 · 2024年9月23日 · 周一
70个主要城市的房价同比增速在今年和2018年的分布对比,当年泵的有多猛,现在卸的就有多狠,而且下跌集中度显著高于上涨时期,直接表现就是分布曲线更尖,更“瘦”。
Before
After
Home
Powered by
BroadcastChannel
&
Sepia