Time经济观察
14:09 · 2024年9月24日 · 周二
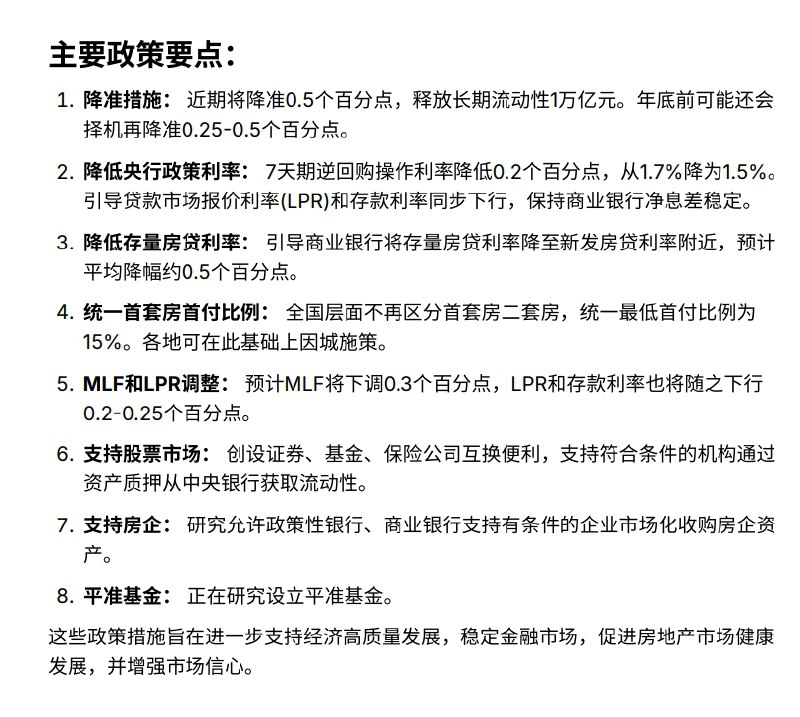
今天的政策要点整理
Home
Powered by
BroadcastChannel
&
Sepia