Time经济观察
宏观经济/公共政策/金融市场
公众号:TimeHorizonX
知识星球:TIME研究群
10:50 · 2024年11月1日 · 周五
中指研究院刚公布了10月的百城二手房价格数据,环比跌幅略微减小,同比跌幅则卸至-7.27%的新低,所有城市环比和同比全在下降,没有一个上升的,总之继续跌,同时还在放量。
昨天刚在群里分析过,成交量和价格不是线性关系。此外看“新闻”的一个技巧,不仅要看“新闻”在释放什么信息,更要关注其在选择性释放中故意忽略的那个要素,而那个忽略的部分往往是关键。
21:29 · 2024年10月31日 · 周四
中日30年国债收益率对比,即将会师
11:37 · 2024年10月30日 · 周三
当前措施主要意在降低风险,而非刺激 ,在减缓暴力卸鼎的风险。
16:42 · 2024年10月29日 · 周二
美国选举对全球宏观经济影响的研究
13:01 · 2024年10月24日 · 周四
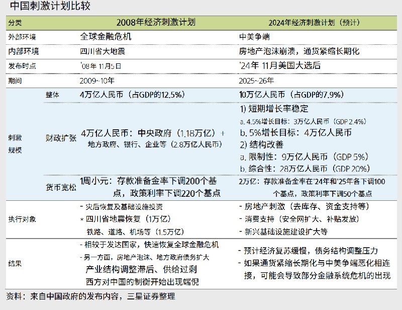
和2008年对比
20:10 · 2024年10月20日 · 周日
报告库本周优质资源精选
17:23 · 2024年10月20日 · 周日
70个主要城市9月二手房价格环比也全部下跌,是本年度第二次动态清零,历史第5次。同比就不用说了,今年已经连续9个月全部为负值,也就是说9月二手房价格的同比和环比都为负值,这种“同环皆负”的情况是历史上第二次出现,第一次是今年的5月。
17:43 · 2024年10月18日 · 周五
70个主要大中城市中,9月房价同比跌幅小于5%的城市也已接近动态清零,只剩最后一个漏网之鱼。
13:02 · 2024年10月17日 · 周四
整理出的国新办房地产市场发布会的部分数据。完整版,省流版,数据版,记者问答的资料包都分享在报告库中。
21:42 · 2024年10月16日 · 周三
根据央行刚公布的9月信贷数据计算,最近12个月的居民月均新增贷款,也就是我俗称的“泵币量”,已经降到了2016亿元,继续创阶段性新低,和上月相比减少300亿,卸回到了2009年12月的水平,和2021年3月峰值时的泵币量相比,卸掉了73.8%。2000亿大关的月均泵币量也岌岌可危,老乡扛鼎动能依然极其萎靡。关键点位和数据我都已标注在图中。
17:23 · 2024年10月16日 · 周三
顶级智库PIIE的秋季展望,包含对美国大选,中国经济等问题的看法。
明天PIIE还有个中国经济专题线上研讨会,讨论当前面临的是暂时困境还是结构性清算?极好的一个切入点,可以关注下:
https://www.piie.com/events/2024/chinas-economic-troubles-temporary-woes-or-structural-reckoning
Before
After
Home
Powered by
BroadcastChannel
&
Sepia