宏观经济/公共政策/金融市场
公众号:TimeHorizonX
知识星球:TIME研究群
新公众号:TimeHorizonX,欢迎关注~
新的研究验证了一个经验主义洞察,就是人的技能越经常使用,越有助于减弱生理性的衰退进程。

简而言之,多动脑、多动手、多阅读、多思考,能够减缓认知能力的衰退。也要在专业领域尽量持续深耕,不要满足于现状,保持开放思维,持续学习和进步。
3月CPI中,粮食,医疗保健,烟草CPI 异常性靠前
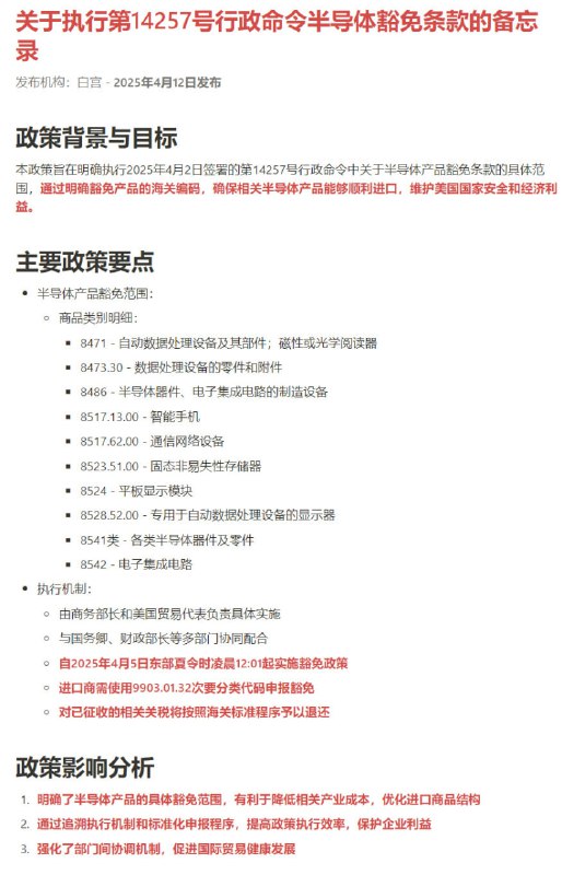
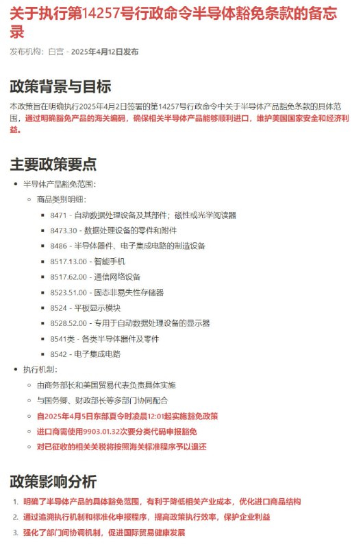
懂王新烙饼 部分商品豁免
这一周几个饼了?
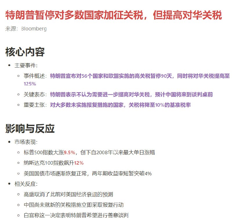
懂王新烙饼 大部分暂停90天
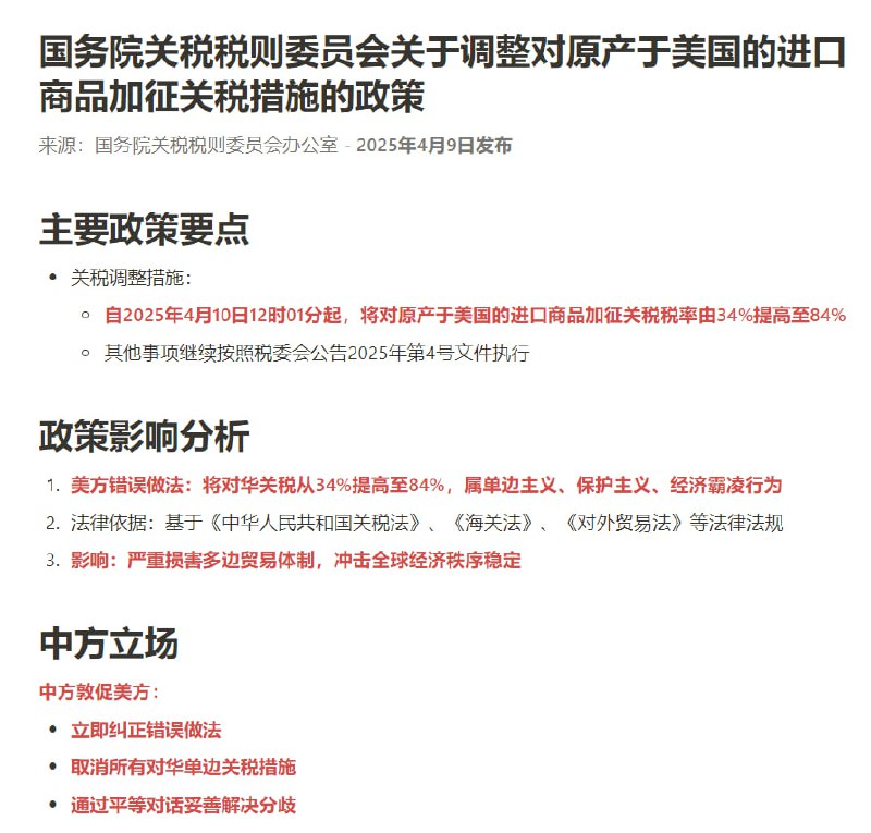
互怼 ​​,联合收割机大战履带推土机
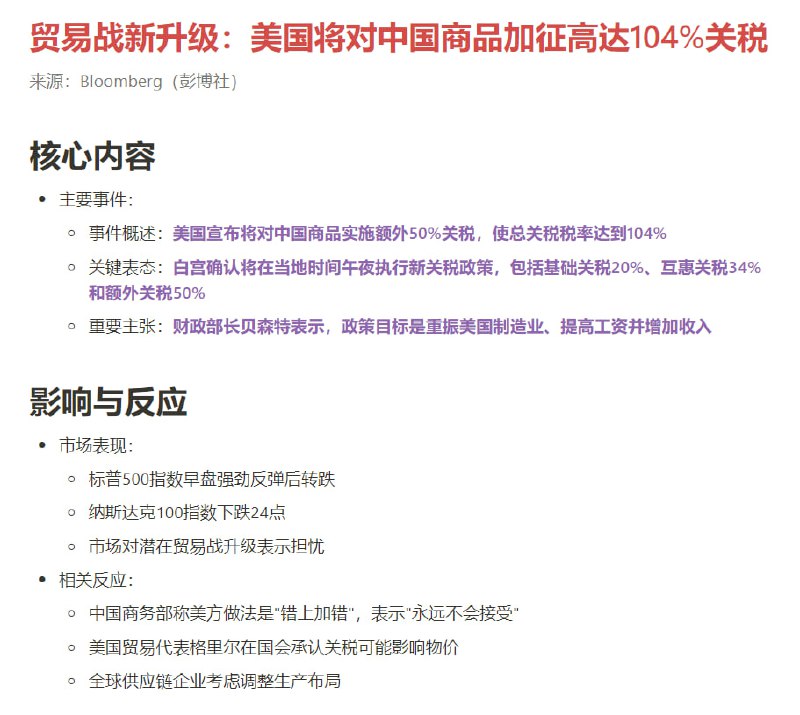
史诗级的104%关税将在4个小时后生效
离岸人民币汇率的史诗级突破
各国对美国出口的行业结构(百分比),中国主要是机械设备和电气设备,占了近一半。
美国进口关税税率变化,慈禧老佛爷嗝屁以来新高,百年未有之变局。

我对特朗普这波关税政策的分析和看法:https://t.zsxq.com/dH6Do
包含中美间贸易关联的详细数据
懂王难得的提到了和拜登的共识
2025年3月研究群与报告库中分享的部分精华主题与报告
美国有效关税税率变化,今年可能搏到8%以上,回到二战前水平。
卸鼎研究,先甜后苦。

致胜联盟恰好就是利用这个机制,前期透支红利期为其带来支持(伴随着扛鼎者对其巨额的净债权转移),后期寻求保守化,集中资源和精力来应对逐渐释放的副作用。
石家庄房价已回到2011年7月水平(A点),在省会城市中,是时间维度的卸鼎程度最深(A点最靠前)的几个城市之一。
工业企业的应收账款已突破25万亿
https://t.zsxq.com/LZs5b
日本工资增速数据,几十年,一代人
Back to Top