宏观经济/公共政策/金融市场
公众号:TimeHorizonX
知识星球:TIME研究群
IMF最新的关于房地产市场的研究报告,研究了68个经济体的180次房地产扩张案例。

结论是:

1.当房地产收缩之前出现房地产繁荣时,经济衰退会更加严重和持久。

2.之前的房地产繁荣越强烈,并且伴随着信贷繁荣,房地产收缩就越严重.

3.房地产繁荣在扩张阶段会刺激更强劲的经济增长,但其急剧逆转会导致严重的房地产收缩,从而对实体经济产生显著的净负面影影响。

按我在2017~2018年时的大俗话说就是:“扛鼎有多猛,卸鼎就有多狠”。
美联储的GDPNow模型预测的美国2025一季度实际GDP增速爆卸至-2.8%
2025年2月研究群与报告库中分享的部分精华主题与报告
残骸争夺战 债权争夺战
德国对中国的出口,尤其是汽车出口,直接被爆破掉了,怼不过超级重商主义。
从税收制度上(图中红线)深入理解我说的“系统性设置”。泵生产的根源性激励远远超过消费,所以财税结构性改革是实现向消费再平衡的基础,没有这个变革,其他都是隔靴搔痒,治标不治本,因为系统性设置下的内驱力没有变。
二手房价格同比上涨城市数量实现连续13个月动态清零
https://t.zsxq.com/FlH6o
返魅保守化的奥义
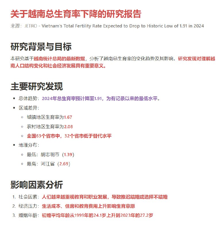
越南2024年总生育率预计降至1.91,为有记录以来的最低水平。越大城市生育率越低,中国最低上海,越南最低也是胡志明市,只有1.39。
中日10年期国债收益率利差不断逼近动态清零,只剩30bp左右,后续关注交汇点。
2024年FDI直接投资接收量接近动态清零

详细FDI数据分析:https://t.zsxq.com/Xcp3N
居民历年1月新增信贷数据

1月详细货币与信贷数据分析:https://t.zsxq.com/Yvbhw
持续关注人民币汇率走势
Back to Top