Time经济观察
19:34 · 2025年1月31日 · 周五
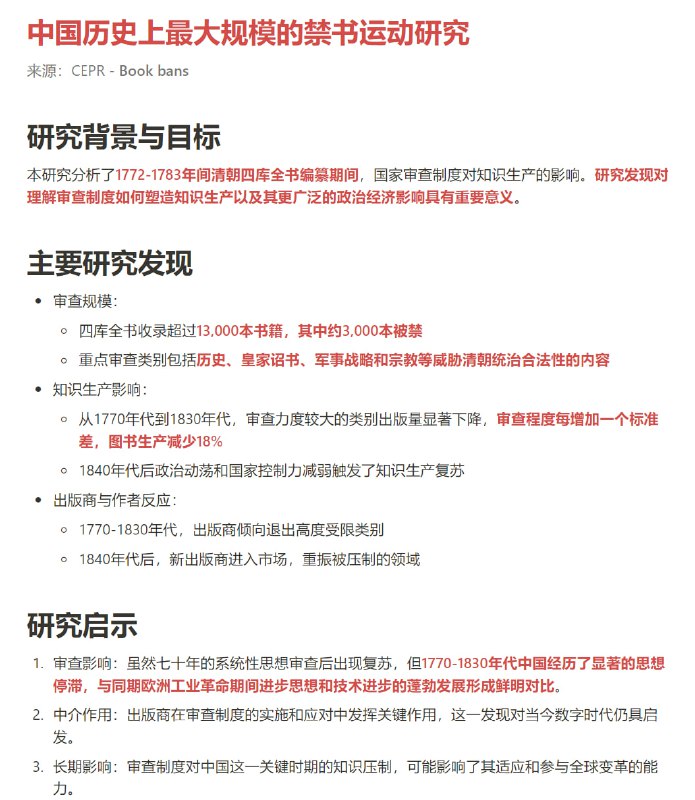
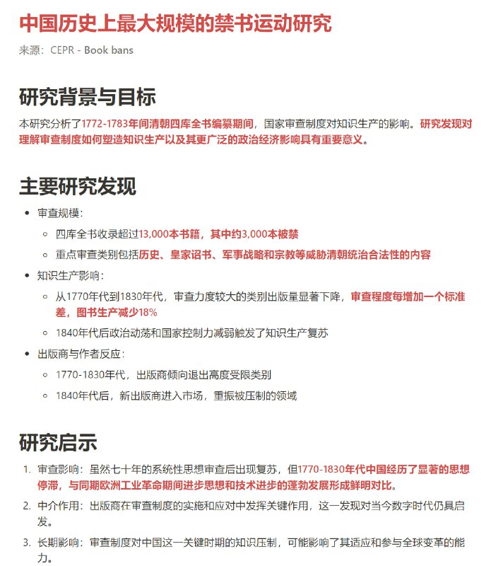
大清禁书运动研究
Home
Powered by
BroadcastChannel
&
Sepia