宏观经济/公共政策/金融市场
公众号:TimeHorizonX
知识星球:TIME研究群
《提振消费专项行动方案》的30条中,我认为这条最需要优先落实到位
帝国主义经济发展特征;

"过度储蓄和消费不足导致了对外扩张和帝国主义战争。"

"技术发展导致工业生产率超过有效需求和生产过剩,从而需要国外市场和外国投资地区作为过剩储蓄和生产过剩的出口。”

"财富分配向企业家和金融家倾斜"

"消费能力的错误分配”
德国的研究,每周工作35~40小时的人疲惫感并不算很强,但工作时间超过48小时,疲惫感明显提升。对当下的牛马热力学极限实验具有启示作用,目前中国周均工时已经突破49小时,如图2。
2月CPI异常性分析,5史诗 2卧槽 3极异
生产与消费在疫情后的分化,差额基本就转化成了贸易顺差,对应的就是外部经济体(尤其美国)的贸易逆差。
历年2月核心CPI首次干到负值
诺贝尔奖得主的出生地分布
IMF最新的关于房地产市场的研究报告,研究了68个经济体的180次房地产扩张案例。

结论是:

1.当房地产收缩之前出现房地产繁荣时,经济衰退会更加严重和持久。

2.之前的房地产繁荣越强烈,并且伴随着信贷繁荣,房地产收缩就越严重.

3.房地产繁荣在扩张阶段会刺激更强劲的经济增长,但其急剧逆转会导致严重的房地产收缩,从而对实体经济产生显著的净负面影影响。

按我在2017~2018年时的大俗话说就是:“扛鼎有多猛,卸鼎就有多狠”。
美联储的GDPNow模型预测的美国2025一季度实际GDP增速爆卸至-2.8%
2025年2月研究群与报告库中分享的部分精华主题与报告
残骸争夺战 债权争夺战
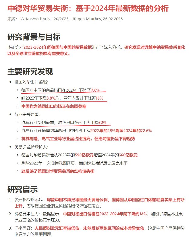
德国对中国的出口,尤其是汽车出口,直接被爆破掉了,怼不过超级重商主义。
从税收制度上(图中红线)深入理解我说的“系统性设置”。泵生产的根源性激励远远超过消费,所以财税结构性改革是实现向消费再平衡的基础,没有这个变革,其他都是隔靴搔痒,治标不治本,因为系统性设置下的内驱力没有变。
Back to Top