Time经济观察
宏观经济/公共政策/金融市场
公众号:TimeHorizonX
知识星球:TIME研究群
18:15 · 2025年2月16日 · 周日
居民历年1月新增信贷数据
1月详细货币与信贷数据分析:
https://t.zsxq.com/Yvbhw
20:41 · 2025年2月14日 · 周五
持续关注人民币汇率走势
10:54 · 2025年2月14日 · 周五
懂王新炮
09:48 · 2025年2月14日 · 周五
香港写字楼租金已经卸到了2015年水平,今年可能会跌至2012年水平。
19:32 · 2025年2月11日 · 周二
出口主要抢的是欧洲的市场
11:18 · 2025年2月10日 · 周一
2024年的结婚登记数610.6万,继续卸,同比跌幅超过20%。结婚登记数早在2013就触顶了,已经卸鼎超过10年,和外汇储备的情况相似,算是领先指标了。现在年增量还不到2013年的一半。
更多数据分析:
https://t.zsxq.com/caHVU
18:04 · 2025年2月9日 · 周日
深刻理解“返魅保守化”
14:23 · 2025年2月9日 · 周日
检查了下1月CPI数据分项,3个史诗,3个卧槽,2个极异常。这还是在春节期间,物价本应普遍上涨的季节性因素影响下的结果。顶着春节的需求,奶制品,烟酒等食品都还在大卸。
19:33 · 2025年2月8日 · 周六
名义利率降的慢,使得实际利率持续高于自然利率,会对整体经济产生额外的紧缩压力,是结构性因素之外的,可以说是“地心引力”的增强器。
08:53 · 2025年2月8日 · 周六
懂王新炮
20:31 · 2025年2月7日 · 周五
大卸鼎时代
09:21 · 2025年2月5日 · 周三
懂王新炮
15:52 · 2025年2月4日 · 周二
“仅仅观看一分钟的民族主义短视频,就能显著降低人们提出异议的可能性。”
可见短视频传播在当下的返魅保守化进程中所起到的作用是极其明显的。
14:43 · 2025年2月3日 · 周一
1月财新制造业PMI中,就业分项创近5年新低。
https://t.zsxq.com/glRUz
12:57 · 2025年2月1日 · 周六
1月研究群与报告库中分享的部分精华主题与报告
19:34 · 2025年1月31日 · 周五
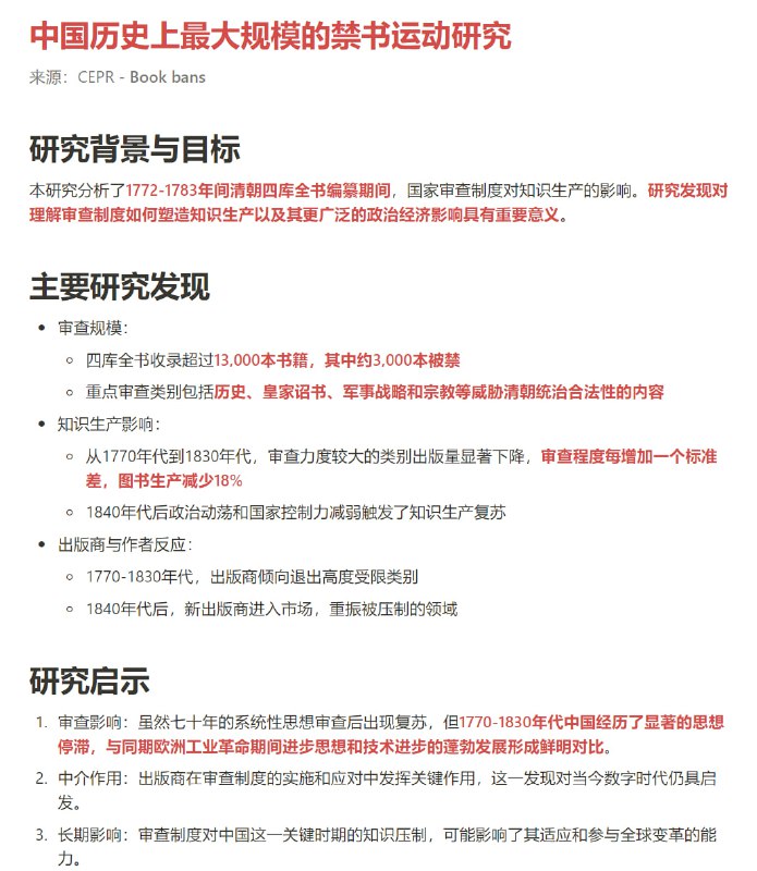
大清禁书运动研究
12:32 · 2025年1月31日 · 周五
懂王出台的政令数量对比,第二届就职当天出台数量就几乎接近第一届前100天的数量。
13:33 · 2025年1月30日 · 周四
鲍威尔暂未受到懂王施压
https://t.zsxq.com/iz7J8
Before
After
Home
Powered by
BroadcastChannel
&
Sepia