Time经济观察
宏观经济/公共政策/金融市场
公众号:TimeHorizonX
知识星球:TIME研究群
20:31 · 2025年2月7日 · 周五
大卸鼎时代
09:21 · 2025年2月5日 · 周三
懂王新炮
15:52 · 2025年2月4日 · 周二
“仅仅观看一分钟的民族主义短视频,就能显著降低人们提出异议的可能性。”
可见短视频传播在当下的返魅保守化进程中所起到的作用是极其明显的。
14:43 · 2025年2月3日 · 周一
1月财新制造业PMI中,就业分项创近5年新低。
https://t.zsxq.com/glRUz
12:57 · 2025年2月1日 · 周六
1月研究群与报告库中分享的部分精华主题与报告
19:34 · 2025年1月31日 · 周五
大清禁书运动研究
12:32 · 2025年1月31日 · 周五
懂王出台的政令数量对比,第二届就职当天出台数量就几乎接近第一届前100天的数量。
13:33 · 2025年1月30日 · 周四
鲍威尔暂未受到懂王施压
https://t.zsxq.com/iz7J8
10:46 · 2025年1月28日 · 周二
消费特征
18:33 · 2025年1月27日 · 周一
美中争端进程图
https://t.zsxq.com/W8Ild
10:34 · 2025年1月27日 · 周一
2024年居民新增贷款占比降至2008年以来最低的15%,扛鼎力度持续下降。
https://t.zsxq.com/QBjme
21:37 · 2025年1月26日 · 周日
房企销售情况的分化
19:17 · 2025年1月24日 · 周五
日本现在全国的住宅空置率是13.8%
19:15 · 2025年1月24日 · 周五
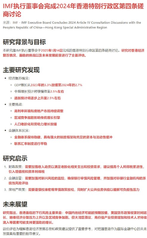
IMF香港经济评估
08:15 · 2025年1月24日 · 周五
Stargate项目
11:32 · 2025年1月23日 · 周四
2024年过去了,最近在进行大量年度数据的分析,还是有不少发现。
比如消费品CPI的年度月均值如图,连续2年干到负值,由于居民日常的大部分支出都属于消费品范畴,所以这项CPI与居民日常生活息息相关,通过此分项数据特征也能明白当前的紧缩压力。
其他详细数据分项分享在研究群(见置顶),包括返魅保守化与债务通缩之间的递归循环,近期也有深入分析,这是近几年和未来最重要的一个宏观主线。
15:15 · 2025年1月22日 · 周三
12月消费数据异常性评估,家用电器项在补贴下创近44个月新高,饮料类则出现了近167个月新低的卧槽级数据。
19:43 · 2025年1月20日 · 周一
深圳四季度写字楼市场数据,租金同比卸掉-13.4%
Before
After
Home
Powered by
BroadcastChannel
&
Sepia