宏观经济/公共政策/金融市场
公众号:TimeHorizonX
知识星球:TIME研究群
1月财新制造业PMI中,就业分项创近5年新低。
https://t.zsxq.com/glRUz
1月研究群与报告库中分享的部分精华主题与报告
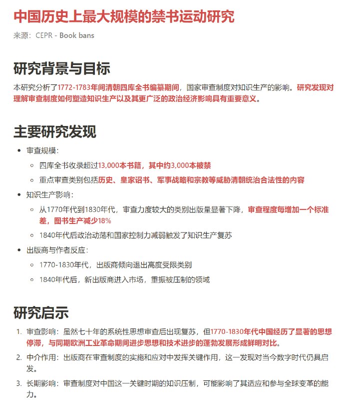
大清禁书运动研究
懂王出台的政令数量对比,第二届就职当天出台数量就几乎接近第一届前100天的数量。
2024年居民新增贷款占比降至2008年以来最低的15%,扛鼎力度持续下降。
https://t.zsxq.com/QBjme
房企销售情况的分化
日本现在全国的住宅空置率是13.8%
2024年过去了,最近在进行大量年度数据的分析,还是有不少发现。

比如消费品CPI的年度月均值如图,连续2年干到负值,由于居民日常的大部分支出都属于消费品范畴,所以这项CPI与居民日常生活息息相关,通过此分项数据特征也能明白当前的紧缩压力。

其他详细数据分项分享在研究群(见置顶),包括返魅保守化与债务通缩之间的递归循环,近期也有深入分析,这是近几年和未来最重要的一个宏观主线。
12月消费数据异常性评估,家用电器项在补贴下创近44个月新高,饮料类则出现了近167个月新低的卧槽级数据。
深圳四季度写字楼市场数据,租金同比卸掉-13.4%
US衰退概率回到关键阈值40%下方
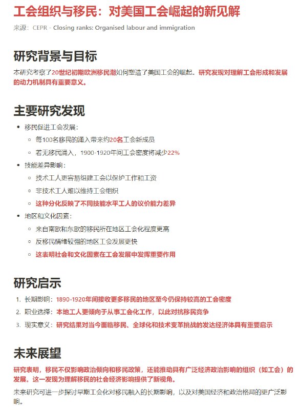
美国早期移民与工会的研究
美国人口变化结构,疫情后更多依靠国际移民
Back to Top