Time经济观察
宏观经济/公共政策/金融市场
公众号:TimeHorizonX
知识星球:TIME研究群
14:11 · 2025年8月15日 · 周五
一线写字楼租金同比数据
10:12 · 2025年8月15日 · 周五
整理刚公布的7月房价数据,发现7月4个一线城市的单月跌幅全部进入全国前七名,北京更是领衔全国,环比干到了-1.1%,去年我分析过今年一线房价很可能会再次发力,现在确实已经在发生了。
14:37 · 2025年8月8日 · 周五
之前2年房地产市场,解除限购,降低首付比例,降低交易税费等措施不断推出,但目前看效果不太理想,后续可能会强化力度。
要切实解决老乡“不愿扛,不敢扛,扛不动”的顽固问题,努力将其转变为“扛得起,很想扛,抢着扛”的宏伟场景。
简而言之,如何把老乡从被窝中拽出来扛鼎,将是后续政策制定的重中之重,也是迫在眉睫需要解决的问题,会直接决定后续房地产市场的筑底速度和时间跨度。
14:30 · 2025年8月8日 · 周五
广州写字楼数据,空置率搏25%
09:20 · 2025年8月8日 · 周五
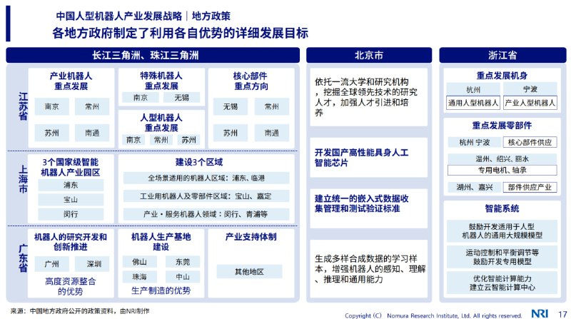
人形机器人产业链的地域分布
20:37 · 2025年8月7日 · 周四
最近1年的月均贸易顺差已经泵至近1000亿美元大关。
16:59 · 2025年8月7日 · 周四
莫迪硬刚懂王后,懂王把对印关税翻倍至50%,进一步白热化。
15:55 · 2025年8月6日 · 周三
卸鼎国际比较研究
20:29 · 2025年8月5日 · 周二
深圳写字楼市场数据,空置率已泵至30%以上
12:41 · 2025年8月5日 · 周二
莫迪硬刚懂王
12:34 · 2025年8月5日 · 周二
在懂王的一系列操作后,加拿大民众的战略认知剧变
23:29 · 2025年8月4日 · 周一
财新PMI → 瑞霆狗PMI,简称狗P
未来对话场景演示:
A:上个月的狗P数据出了吗?
B:出了,50.1,回到荣枯线上方,比上月涨了0.6个点。
A:那还不错,比预期略强,有点企稳的意思。
09:02 · 2025年8月2日 · 周六
昨天惊人的非农数据公布后,特朗普直接把统计局局长干掉了,这种行政主体直接强力干预宏观数据发布机构的情况,在二战后的主要国家,尤其是G7国中,几乎是没有发生过的,是极端尾部事件, 懂王再次开创了历史。
换人后很可能会严格加强对统计局工作的正能量指导。
20:03 · 2025年8月1日 · 周五
中指研究院的7月二手房价格数据,同环比跌幅都扩大,百城中无上涨城市。
08:56 · 2025年8月1日 · 周五
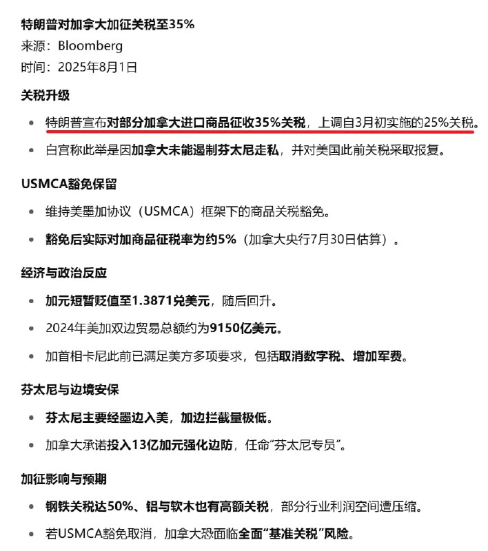
特朗普猛锤加拿大35%关税,是当前这波最狠的。
10:45 · 2025年7月31日 · 周四
2024年结婚登记数同比下降-20.5%,比土地出让金跌幅还大
12:11 · 2025年7月30日 · 周三
二季度老乡卸掉5073亿房贷,还在上升
08:49 · 2025年7月29日 · 周二
北京写字楼租金
08:31 · 2025年7月29日 · 周二
还在持续
20:27 · 2025年7月28日 · 周一
7月高频数据显示出口继续稳中向好
Before
After
Home
Powered by
BroadcastChannel
&
Sepia