宏观经济/公共政策/金融市场
公众号:TimeHorizonX
知识星球:TIME研究群
中国与全球南方贸易深度
到今天为止,今年8月的两市日均成交量是历年8月中最高的,创了记录,且遥遥领先,同比暴增261%,老乡多巴胺明显上升。
老乡彩票热情也下降了,可能部分在转战股市。
新的挖掘内需方法,“长者友好商场”
再次强调了后续任务重点:“改革的重点在于将居民储蓄转化为企业资本金”
外国持有美债的情况如图。近十多年各国政府持有的美债总量确实停滞了,但私人部门持有量一直在快速上升。

新闻媒体中一直经常提到的“某某国又抛售美债了,某某国又增持美债了”等等,都只是指政府这块,也就是对应图中下面红色这部分。

媒体上极少提到上面私人部门这块的变化,而这部分其实是驱动总持有量变化的重点,要弄明白这一点。
非税收入退烧,去年全年同比25.4%,今年上半年3.8%,7月单月-12.9%。
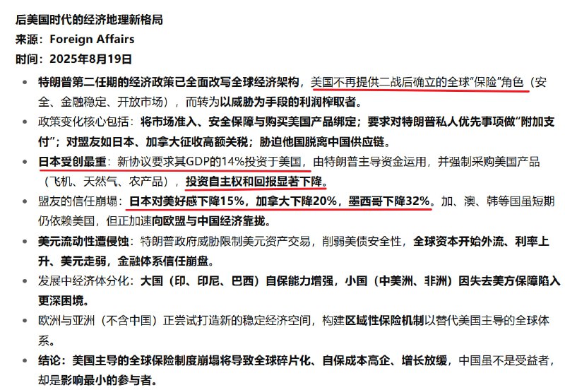
Foreign Affairs看的很清晰,实际上日本是这波懂王操作中的重点治理对象。前几天看过另外一个数据,当前日本对美国的相对实际关税,是“盟友”中,乃至发达经济体中最劣势的,所以对美出口同比增速也已经连续3个月超两位数的大幅下降。
英国统计局急需加强正能量培训
居民泵币率在6月首次跌破10%大关,7月进一步跌至8.1%
https://t.zsxq.com/5xPFy
美国对欧盟的平均有效关税也快干到20%了
美国年龄越低的群体,越倾向于再分配
公众号:TimeHorizon独立经济观察
水泥产量数据。水泥的尴尬之处在于难以出口,所以基本上只能满足内部市场,不方便“出海” (泥巴海)。
“三分之一的财富差异可归因于家庭及环境背景”

虽然后天的努力和运气等因素很重要,但家庭出生就决定了三分之一因素,这还是荷兰数据,如果是其他国家,比如印度,比例应该更高。
7月的居民信贷数据,如何把老乡从被窝中拽出来扛鼎,依然是摆在金融祭司面前迫在眉睫的棘手难题。
逐渐回到梦的起点
Back to Top