宏观经济/公共政策/金融市场
公众号:TimeHorizonX
知识星球:TIME研究群
公众号:TimeHorizonX
知识星球:TIME研究群
考虑到成交量分布有些右偏(偏度为1.1),我们利用对数变换剔除右偏因素,得出更准确的Z值为3.67。这仍然是一个右尾概率低至0.0129%的极小概率事件。
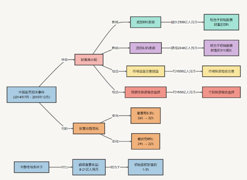
这种概率的成交额,总体上是很难长期持续下去的,那么当后续成交额回落时,这些在极端成交量下入场的头寸会成为"耐心资本"吗?
1.工厂不断转移到海外,转移到亚洲其他地区。
2.国内经济需要向更高附加值的部门发展。
3.财政状况日趋严峻,日本的人口问题也凸显出来。
4.社会迅速老龄化,现收现付的养老金制度。
5.其资金已在刺激经济的徒劳尝试中消耗殆尽。
6.要求日本从出口导向转向扩大内需的呼声日益高涨。
7.但存在强化居民储蓄偏好和反消费环境的结构性障碍。
8.经济一直侧重于战略产业(主要是出口产业)的规模最大化。
9.国内人口的生活质量和标准却被忽视了。
10.海外出现了对日本人"住在兔子窝里的工作狂"的批评。
把主要的70个大中城市的房价指数全部做成折线,历史峰值统一对齐在纵坐标100,峰值时刻对齐在T0,统一观察对比峰值后至今的表现,可以看到当前波澜壮阔的卸鼎竞赛全景图。
此图更新到了最新的2024年8月数据,基本上每个月线段都在茁壮成长,类似瀑布,也是当前“地心引力”最直观的体现。
还是感叹,债务精英当年设的局终于开花结果了,该来的还是来了,尽管当时埋雷时,无数屯雷者一直否认这种可能性,每天都在喊我们不一样,可惜这种自我麻醉,自我欺骗并不能改变事物客观发展规律,债务精英恰好就是利用了这种人性弱点。