宏观经济/公共政策/金融市场
公众号:TimeHorizonX
知识星球:TIME研究群
2015年那波股市的大规模转移数据,底部85%投资者损失掉2500亿。

来源:《Wealth Redistribution in Bubbles and Crashes》
A股近十年每日两市总成交额的概率分布如图所示,近10年的日均成交量为7354亿元,仔细观察右下角那个红色小柱状,它代表今天的成交额数据,接近3.5万亿元。这是一个偏离均值8.33个标准差(σ)的极端右尾事件,其离谱程度肉眼可见。

考虑到成交量分布有些右偏(偏度为1.1),我们利用对数变换剔除右偏因素,得出更准确的Z值为3.67。这仍然是一个右尾概率低至0.0129%的极小概率事件。

这种概率的成交额,总体上是很难长期持续下去的,那么当后续成交额回落时,这些在极端成交量下入场的头寸会成为"耐心资本"吗?
顶级智库CSIS昨晚有场讨论会,探讨中国最新这轮刺激政策的效果和影响。讨论内容已全部整理分享在报告库中,这是自政策出台以来,所见过的最高质量的讨论。
欧盟关税政策数据
住宅新开工基本回到20年前水平
更新“上证指数大战上海最低工资”对比图,神话重演
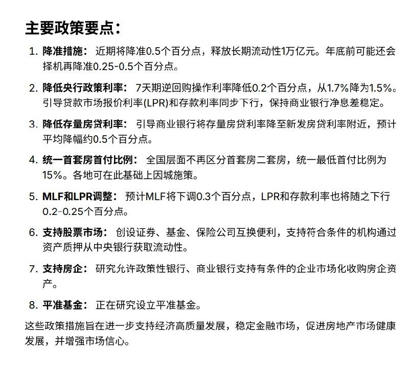
今天的政策要点整理
70个主要城市的房价同比增速在今年和2018年的分布对比,当年泵的有多猛,现在卸的就有多狠,而且下跌集中度显著高于上涨时期,直接表现就是分布曲线更尖,更“瘦”。
美国制造业企业破产数据,上世纪30年代暴力卸鼎后达到峰值。
总结图中JP当年的状态和操作:

1.工厂不断转移到海外,转移到亚洲其他地区。
2.国内经济需要向更高附加值的部门发展。
3.财政状况日趋严峻,日本的人口问题也凸显出来。
4.社会迅速老龄化,现收现付的养老金制度。
5.其资金已在刺激经济的徒劳尝试中消耗殆尽。
6.要求日本从出口导向转向扩大内需的呼声日益高涨。
7.但存在强化居民储蓄偏好和反消费环境的结构性障碍。
8.经济一直侧重于战略产业(主要是出口产业)的规模最大化。
9.国内人口的生活质量和标准却被忽视了。
10.海外出现了对日本人"住在兔子窝里的工作狂"的批评。
目前贸易顺差已经怼到了全球GDP的0.8%,是人类历史上单一经济体所能达到的最高水平,超级重商主义热力学实验。
城市房价“卸鼎竞赛”全景图

把主要的70个大中城市的房价指数全部做成折线,历史峰值统一对齐在纵坐标100,峰值时刻对齐在T0,统一观察对比峰值后至今的表现,可以看到当前波澜壮阔的卸鼎竞赛全景图。

此图更新到了最新的2024年8月数据,基本上每个月线段都在茁壮成长,类似瀑布,也是当前“地心引力”最直观的体现。
8月城市中位数已经卸回2017年4月,不断左移中,具体的细节城市信息,已发布在研究群中(https://t.zsxq.com/R2c5v)。

目前8月房价数据可视化分析结果的【总览篇】【指数篇】【综合篇】均已发布。
跌破2018年1月房价的城市数量占比首次升破50%,比上个月又提升了4个百分点,曲线每个月都在“茁壮成长”。
在对最新8月房价数据进行深度分析梳理和可视化,深感之前那些年埋的雷正在加速爆破。比如各城市房价跌回到的时间点还在加速向前移,跌破特定时间点和跌幅阈值的城市数量也都还在持续大幅上升中,这些指标每向前推进1个月或者1个百分点,都意味着之前大量的购房家庭所持有房产的弹性资产价值被负债所淹没,资产负债表正在被大规模爆破。

还是感叹,债务精英当年设的局终于开花结果了,该来的还是来了,尽管当时埋雷时,无数屯雷者一直否认这种可能性,每天都在喊我们不一样,可惜这种自我麻醉,自我欺骗并不能改变事物客观发展规律,债务精英恰好就是利用了这种人性弱点。
M1是当下暴力卸鼎的缩影
Back to Top