宏观经济/公共政策/金融市场
公众号:TimeHorizonX
知识星球:TIME研究群
更新“上证指数大战上海最低工资”对比图,神话重演
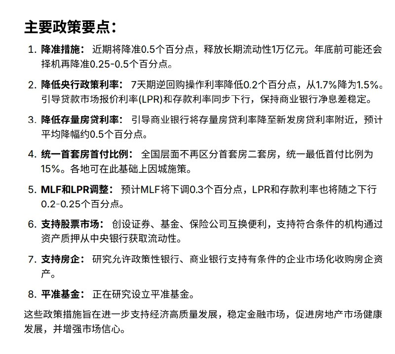
今天的政策要点整理
70个主要城市的房价同比增速在今年和2018年的分布对比,当年泵的有多猛,现在卸的就有多狠,而且下跌集中度显著高于上涨时期,直接表现就是分布曲线更尖,更“瘦”。
美国制造业企业破产数据,上世纪30年代暴力卸鼎后达到峰值。
总结图中JP当年的状态和操作:

1.工厂不断转移到海外,转移到亚洲其他地区。
2.国内经济需要向更高附加值的部门发展。
3.财政状况日趋严峻,日本的人口问题也凸显出来。
4.社会迅速老龄化,现收现付的养老金制度。
5.其资金已在刺激经济的徒劳尝试中消耗殆尽。
6.要求日本从出口导向转向扩大内需的呼声日益高涨。
7.但存在强化居民储蓄偏好和反消费环境的结构性障碍。
8.经济一直侧重于战略产业(主要是出口产业)的规模最大化。
9.国内人口的生活质量和标准却被忽视了。
10.海外出现了对日本人"住在兔子窝里的工作狂"的批评。
目前贸易顺差已经怼到了全球GDP的0.8%,是人类历史上单一经济体所能达到的最高水平,超级重商主义热力学实验。
城市房价“卸鼎竞赛”全景图

把主要的70个大中城市的房价指数全部做成折线,历史峰值统一对齐在纵坐标100,峰值时刻对齐在T0,统一观察对比峰值后至今的表现,可以看到当前波澜壮阔的卸鼎竞赛全景图。

此图更新到了最新的2024年8月数据,基本上每个月线段都在茁壮成长,类似瀑布,也是当前“地心引力”最直观的体现。
8月城市中位数已经卸回2017年4月,不断左移中,具体的细节城市信息,已发布在研究群中(https://t.zsxq.com/R2c5v)。

目前8月房价数据可视化分析结果的【总览篇】【指数篇】【综合篇】均已发布。
跌破2018年1月房价的城市数量占比首次升破50%,比上个月又提升了4个百分点,曲线每个月都在“茁壮成长”。
在对最新8月房价数据进行深度分析梳理和可视化,深感之前那些年埋的雷正在加速爆破。比如各城市房价跌回到的时间点还在加速向前移,跌破特定时间点和跌幅阈值的城市数量也都还在持续大幅上升中,这些指标每向前推进1个月或者1个百分点,都意味着之前大量的购房家庭所持有房产的弹性资产价值被负债所淹没,资产负债表正在被大规模爆破。

还是感叹,债务精英当年设的局终于开花结果了,该来的还是来了,尽管当时埋雷时,无数屯雷者一直否认这种可能性,每天都在喊我们不一样,可惜这种自我麻醉,自我欺骗并不能改变事物客观发展规律,债务精英恰好就是利用了这种人性弱点。
M1是当下暴力卸鼎的缩影
连续8个月二手房价格同比上涨城市数量实现动态清零。
利用社科院精算报告中的关键数据,结合今天的新延迟退休规则,利用OpenAI今天新发布的新推理模型ChatGPT o1-preview,推算出哪年出生的人群在未来退休时刚好面临养老金结余清零::https://t.zsxq.com/t6wjn
卸鼎3年后的1994年,日本宣布延迟退休政策,将从2001年开始逐渐把退休领取养老金的年龄延迟到65岁。
观察居民新增贷款占M2增量的比重,可以直观的了解居民泵币的力度,这个比重我称之为“居民泵币率”。

2016年暴力扛鼎前夕居民泵币率只有22%(图中B点),此后暴力拉升,2018年10月C点达到54%的历史峰值,这期间扛鼎者泵了全国一半以上的货币,是最主要的“印钞机”(6个荷包的威力),对企业债务滚动,土地财政循环等整个宏观经济起到了显著的支撑作用,此外,2018年10月这个时间点熟悉不,恰好就是我之前这篇 https://x.com/Time_HorizonX/status/1819189392650785232 中谈到的居民对银行净债权的最低点,逻辑也吻合。

居民泵币率2019年开始下降,2021年出现过一波回光返照式反弹,差点破新高,而全国总的房价指数恰好就在D点附近的2021年7月触顶,可以说是最后的疯狂,此后一路卸到现在。

目前最近12个月的居民泵比率只有16%,比2016年启动前的B点还低6个百分点,极其萎靡,老乡不玩了。
利用KDE法估算了一下上证指数的最大概率收割点的位置,大致在3076附近。

这个数值只是参考,没那么精确,是一个大致的范围估计。

意思是当指数升到这个区域附近时,就会遭遇神秘市场阻力,使得指数继续上行的难度显著增加,这个估算出的点位和区域结果,与网友股民们的主观感受基本是吻合的,仅供参考。
厦门历史房价月度同比值的概率分布图,7月-13.2%,炸在最左侧,左肥尾。
Back to Top