Time经济观察
宏观经济/公共政策/金融市场
公众号:TimeHorizonX
知识星球:TIME研究群
09:37 · 2025年6月26日 · 周四
皮尤的调查,新闻信息付费上也体现出明显的马太效应,强者愈强,信息 → 认知 → 财富 → 信息,正反馈滚雪球。
12:32 · 2025年6月25日 · 周三
只有2020年疫情初期短暂低于法定最高工时。
23:01 · 2025年6月24日 · 周二
#伊朗宣布取得对以作战胜利#
一张图总结
16:38 · 2025年6月24日 · 周二
出口表现持续优于长期趋势
08:08 · 2025年6月24日 · 周二
懂王虾仁猪心,感谢通知
19:52 · 2025年6月23日 · 周一
日本居民部门杠杆率变化,80年代前已经在加杠杆,80年代中期达到52%左右,已经有点上升乏力的迹象。
86年突然开始猛拉,信仰充值,在“房市永远涨,再不买就永远买不起了”的叙事传播链所塑造的氛围下,东瀛老乡一波疯狂加杠杆,杠上开花,用了不到3年就拉到接近70%,此后就泵不动了。
房市卸鼎后,居民杠杆率在70%附近横了很久,到现在30多年过去了,居民杠杆率也就65%,持平卸鼎前1989年水平。
14:03 · 2025年6月23日 · 周一
5月对以色列的进口史诗级的暴增,“嘴巴”和“身体“分离的特征极其明显
11:40 · 2025年6月23日 · 周一
主要攻击事件分布,主要在德黑兰附近和伊朗中西部地区
22:12 · 2025年6月22日 · 周日
美国防部刚披露的细节信息:
投下14枚巨型钻地弹
使用约75枚精确制导弹药
超过125架美军飞机参与
美国历史上最大规模B-2作战打击
10:58 · 2025年6月22日 · 周日
刚结束的特朗普全国电视讲话 完整全文
08:22 · 2025年6月22日 · 周日
懂王宣布已完成对伊朗核设施的定向爆破,尤其是B2参与对福尔多的爆破,这是主要任务,之前利用核心情报推理出的时间窗口极其精准。
22:19 · 2025年6月20日 · 周五
面对日益严峻的复杂国际形势,非税收入依然稳中向好,在稳定财政方面发挥着压舱石的重要作用。
17:23 · 2025年6月20日 · 周五
日本对华投资数据,2022年是转折点
20:21 · 2025年6月19日 · 周四
昨晚鲍威尔记者会中的一个问答
14:57 · 2025年6月19日 · 周四
自动驾驶推进预测
14:53 · 2025年6月19日 · 周四
只待懂王一声令下
11:50 · 2025年6月19日 · 周四
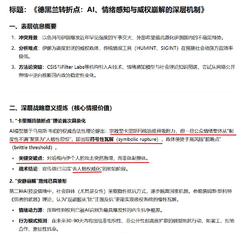
顶级智库已经开始用AI技术和情绪感知模型将韦伯理论具象化,来处理分析海量的伊朗社交媒体数据,从而评判返魅主体的内部压力和祛魅程度,并进行场景推演。
11:18 · 2025年6月19日 · 周四
报告库1000天了,每天持续更新中
Before
After
Home
Powered by
BroadcastChannel
&
Sepia