宏观经济/公共政策/金融市场
公众号:TimeHorizonX
知识星球:TIME研究群
新词:”大胆资本“,不仅要耐心,还要大胆。
出口外向型城市受影响最大
3月长春房价已经跌回至2011年8月水平(图1),对应图中的A点,与上个月(图2)的2013年3月相比,A点(房价回溯时间点)先前移动了19个月,是3月A点前移最显著的城市。

我们不仅关注公布的同环比涨跌数据,还深入分析各城市隐含的价格变化特征:各城市房价跌回到哪个时间点、对应的A点在各城市间如何移动、哪些城市在加速下跌、哪些城市相对企稳等等。通过每月详尽追踪,我们能第一时间捕捉到这些深度的变化特征。

3月房价的3个系列数据分析结果已在研究群发布:
基本篇(https://t.zsxq.com/OVDI4)
涨跌篇(https://t.zsxq.com/Ajd7E)
高阶篇(https://t.zsxq.com/MkIC1)

包含:
全国新房和二手房的增速变化图
全国新房和二手房的价格指数
新房与二手房的涨跌数量图
新房与二手房的上涨城市数量变化
70城的二手房和新房的同环比涨跌排名
70城3月新房和二手房同比增速的概率密度函数
70城房价跌回到的历史时间点分布
70城房价回溯时间点A变化排名
IMF最新展望发布会的问答,今年增速预期下调至4%,通胀预期下调到0%,明确表示紧缩压力更大。
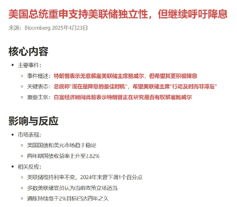
懂王新烙饼,前几天怒怼鲍威尔后,社会阻力较大。
除了通过最直接的增速数据之外,还可以观察非税收入占一般公共预算收入的比重变化来间接观察公共收入对此来源的依赖程度变化。

历年一季度占比数据如图,今年一季度比重首次突破20%,意味着总的一般公共收入中,超过五分之一的收入来源于非税收入,和2018年同期相比,此比重几乎翻倍。

在当前税收增速下行的情况下,为了填补收支缺口,对非税收入的依赖不断上升。
下次换汇被拒时,你就掏出这个新闻给业务员看,然后说愿意牺牲自己,用崛起的人民币换回领导手上即将完蛋的美元,来拯救领导。
一季度非税收入增速8.8%,持续稳中向好态势
深圳一季度写字楼数据,单季租金环比干掉5%(相当于年化同比跌幅20%+),空置率搏到28%
今年一季度的居民泵币力度创2015年以来同期新低
https://mp.weixin.qq.com/s/RzK4en3UWZK8beKSTbrC_g
韩国海关刚公布了本月1-20日的进出口贸易数据,这应该是全球首个出炉的关税措施后时段的贸易数据了,将其与之前公布的4月1-10日出口数据对比分析,可以直接观察到特朗普关税政策的早期实质性影响和冲击。

韩国经济深度参与全球供应链,且外向型特征明显,所以被称为全球经济的"金丝雀",韩国的贸易状况对观察全球经济走势具有重要的指示和信号作用。
JP又在研究新一波发钱,而且由于各收入组别居民的边际消费倾向差异很大(图2),应该重点针对困难的低收入家庭支援,不是简单的一刀切。
3月社融主要是靠政府债券泵,同比激增,占同比多增比例高达97%

家庭部门等完整信贷数据分析:https://t.zsxq.com/vIk6X
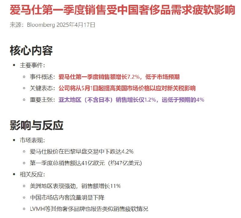
爱马仕,名字听起来好像关爱牛马,但其实商品价格对牛马不太友好。在系统性地心引力之下,也只能逐渐趴下了。
Back to Top