Time经济观察
宏观经济/公共政策/金融市场
公众号:TimeHorizonX
知识星球:TIME研究群
13:12 · 2025年1月1日 · 周三
内需消费与居民储蓄对比。
紧缩叠加返魅,不确定性剧增,居民部门被迫增加安全性储蓄。
10:59 · 2024年12月31日 · 周二
12月研究群与报告库中分享的部分精华主题与报告
14:01 · 2024年12月30日 · 周一
大摩中国社会感知指数走势,含义和我常说的老乡牛马热力学极限测试差不多,所以可以近似理解为老乡牛马热力学极限测试指数,指数越低牛马越痛。
09:22 · 2024年12月30日 · 周一
11月各地CPI数据评估,内蒙古的CPI(-0.3%)已经干到了2009年8月以来,近183个月新低。
19:43 · 2024年12月27日 · 周五
中国与OECD国家中位数的消费者信心指数对比
17:44 · 2024年12月27日 · 周五
11月施工面积,近20年同期最低
23:25 · 2024年12月26日 · 周四
预防健康冲击是保障力度欠缺下,居民部门长期维持超高储蓄率的重要原因之一(也许没有之一)。
16:04 · 2024年12月26日 · 周四
各收入阶层结构,公共部门内外特征明显
15:43 · 2024年12月26日 · 周四
WB继续敦促加强社会保护,尤其对中低层oxen and horses的社会支出
19:41 · 2024年12月25日 · 周三
现在发印度的资料,都要强调下是真印度(吃咖喱的那个),尤其是容易被误会的内容。
09:44 · 2024年12月24日 · 周二
利息支付压力排名
20:29 · 2024年12月23日 · 周一
非税收入 一枝独秀
10:42 · 2024年12月20日 · 周五
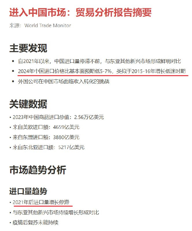
进口的量和价都显著体现出了内需的疲弱
12:43 · 2024年12月19日 · 周四
FED对明年各项关键指标的中位数预测变化,对政策利率预测比9月会议相比,从3.4%提升到了3.9%,提升了0.5个百分点。
13:29 · 2024年12月18日 · 周三
11月非税收入增速干到40%+了
20:33 · 2024年12月17日 · 周二
早期卸鼎比较研究,大量历史数据
Before
After
Home
Powered by
BroadcastChannel
&
Sepia