宏观经济/公共政策/金融市场
公众号:TimeHorizonX
知识星球:TIME研究群
WB继续敦促加强社会保护,尤其对中低层oxen and horses的社会支出
现在发印度的资料,都要强调下是真印度(吃咖喱的那个),尤其是容易被误会的内容。
非税收入 一枝独秀
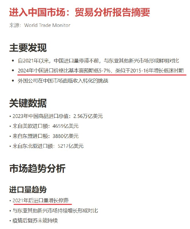
进口的量和价都显著体现出了内需的疲弱
FED对明年各项关键指标的中位数预测变化,对政策利率预测比9月会议相比,从3.4%提升到了3.9%,提升了0.5个百分点。
11月非税收入增速干到40%+了
早期卸鼎比较研究,大量历史数据
11月居民短期贷款增量近十年同期首次干到负值
整理1~11月房地产市场数据,一拉同比数据一排绿,但发现其中有个分项数据居然两位数增长,表现极好,增速高达12.1%,也是唯一的红色项,我还想这啥这么牛皮,仔细一看是“待售面积”。
11月房地产市场数据.wav
1.2 MB
看11月信贷数据,企业也不扛了,基本也躺了(滞后居民部门2年左右),泵币量为近十年同期倒数第二低,从去年同期的8000多亿卸至2500亿,同比卸掉近7成。
隔夜PIIE和CF40的中美经济前景研讨会完整版已全部整理出来,3小时,含老高禁言后的首次复出发言
30年超长期国债收益率刚刚史诗级的卸破2%大关,历史就在你眼前流淌。
尽管新自由主义热力学极限实验不断推进,但对宿主的极限汲取也无法满足存量的天量信贷滚动需求,负熵流的货币化速度跟不上了,甚至海量的出口助攻也都无法填补缺口。那么这种情况下如何维持金融资产不湮灭?就成为大问题。

金融本质可以说是信用,但从社会学角度看更是故事,赫拉利最近也提到过这个观点,你如何说服别人相信这个故事就成了关键。日本当年卸鼎后用了8年去进行会计操作,并不断的说故事让人相信这些债权是稳定的,去尽量延缓湮灭过程,但最终历史证明也只是拖延而已。

而如果这些债权无法存续,必然湮灭,那么湮灭在谁里,在谁的资产负债表中爆破,就成了关键问题,这个过程其实就是损失分配的过程。相对于收入分配,致胜联盟会有更大的动力进行损失分配,从其角度考虑,尽量在致胜联盟外部进行损失分配是最优选择,阻力和成本是相对最低的,可以利用已拥有的对资源和信息的支配能力来轻松的构建渠道,利用市场化手段自动捕获逆周期调节者,分阶段的逐渐完成损失分配,不断吸收紧缩周期的成本。

对于致胜联盟之外的群体,情况就非常不乐观了,信息劣势一直存在,很容易成为损失分配过程中的牺牲品,明白当下的情况,控制自己的欲望和行为,尽量降低自己金融资产被湮灭的左尾概率是关键。
超长期国债收益率也快干到2%了 ​​。2015我最老微博上最基本的一个预测就是未来会宽松到暴力卸鼎,在全面爆破之前,大家别指望看到紧缩周期了。现在回头看完全就在走这条路,10年,深刻感叹逻辑推理是有用的,前提是能抓住核心逻辑。而这个核心逻辑就是暴力信贷扩张的不可持续性,要深刻理解整个机制,透支的提前性和戒断的后置性。
房地产民企投资数据
9月底以来,每一波成交显著放量,老乡大规模涌入时,联合收割机立马就疯狂跑路,你买的都是他砸给你的,你买的越猛,它砸的越狠,和我2018年写的那篇论持韭战文章中的“狼吃鸡”模型完全吻合。 ​​​

系统性设置叠加弱监管,这种情况下,高杠杆的债务精英收割的动力只会随着紧缩压力的上升而不断增强,不可能停止。而且忍耐阈值越来越低,当天拉升,当天割,以往都要等起码好几天,甚至几周才行动,现在完全等不了。
Back to Top