Time经济观察
宏观经济/公共政策/金融市场
公众号:TimeHorizonX
知识星球:TIME研究群
11:43 · 2024年12月9日 · 周一
这是去年我发过的一条微博,以纽约外卖员工资的负反馈调节为案例来说明收入分配机制。此条微博发出后不久就被和谐。
22:50 · 2024年12月6日 · 周五
经合组织(OECD)国家2015年后的房价变化对比,均值上涨32%左右
11:05 · 2024年12月4日 · 周三
整个失衡的演变和加剧过程
20:04 · 2024年12月2日 · 周一
已落地
17:38 · 2024年12月2日 · 周一
⭐️
公众号:TimeHorizonX
⏰
主页:
Time Horizon
🌤
bluesky:
Time Horizon
👥
社群:
TIME研究群
📚
资料:
TIME报告库
✨
欢迎关注
15:16 · 2024年12月2日 · 周一
美股今年的表现,在近百年内都属于top 5%的水平。
11:59 · 2024年12月2日 · 周一
十年期国债收益率刚史诗级的跌破2%大关
13:44 · 2024年12月1日 · 周日
11月出口数据应该很好,圣诞节叠加抢出口
13:38 · 2024年12月1日 · 周日
日本各地年均收入与人口净流入间的关联
17:51 · 2024年11月29日 · 周五
图1是2月时我对中日30年国债收益率的展望
图2是当前最新数据,已在2.2%附近完成史诗级的“会师”,见证历史
08:13 · 2024年11月29日 · 周五
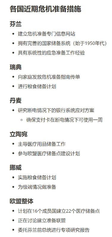
近期各国的危机准备
08:27 · 2024年11月25日 · 周一
各地极大的财政压力下,地方间博弈力度日趋白热化,一方面想尽量远洋捕获别人地盘的“鱼”,一方面为了守护税源,又要极力防止被别人“捕鱼”,呈现出新时期下“远洋捕鱼”与“近海护鱼”极限博弈的新格局。
除了从居民部门利用市场化机制筛选出逆周期调节者之外,各地更在主动的通过非市场化的力量直接对企业部门进行金融债权争夺战,整个丛林化程度急速上升。
10:57 · 2024年11月24日 · 周日
懂王史诗级的内阁人选任命速度
Before
After
Home
Powered by
BroadcastChannel
&
Sepia