Time经济观察
宏观经济/公共政策/金融市场
公众号:TimeHorizonX
知识星球:TIME研究群
20:26 · 2024年11月7日 · 周四
FED本轮降息后,美债收益率的同期上升幅度创历史新高,主要受“特朗普交易”影响。
16:57 · 2024年11月7日 · 周四
前三季度各省市消费增速排名,海南垫底,其次京津沪,中部省份靠前。
22:24 · 2024年11月6日 · 周三
10月17日报告库中分享的德鲁肯米勒(索罗斯曾经的“战友”)的访谈,其中对选举的看法(尤其红线内容),基本全中。
16:20 · 2024年11月6日 · 周三
老胡GPT点评大选结果
09:10 · 2024年11月5日 · 周二
这张更直观,是历年3季度净增的结婚数(结婚数-离婚数)变化,"离婚冷静期"实施起点我也标志出来了,今年3季度净增62.4万对,与去年同期的110.6万相比,同比直接卸掉-43.6%,接近腰斩,前所未有的跌幅。可以看出2021年的"离婚冷静期"对净增结婚数的提振效果已完全消退。
21:11 · 2024年11月4日 · 周一
3季度结婚登记数卸掉-25.3%,有数据以来同期最大跌幅,且偏离近十年同比均值2.86个标准差。
13:29 · 2024年11月1日 · 周五
10月财新制造业PMI各分项数据,生产有所企稳,大部分分项改善,就业和出口有些压力。
10:50 · 2024年11月1日 · 周五
中指研究院刚公布了10月的百城二手房价格数据,环比跌幅略微减小,同比跌幅则卸至-7.27%的新低,所有城市环比和同比全在下降,没有一个上升的,总之继续跌,同时还在放量。
昨天刚在群里分析过,成交量和价格不是线性关系。此外看“新闻”的一个技巧,不仅要看“新闻”在释放什么信息,更要关注其在选择性释放中故意忽略的那个要素,而那个忽略的部分往往是关键。
21:29 · 2024年10月31日 · 周四
中日30年国债收益率对比,即将会师
11:37 · 2024年10月30日 · 周三
当前措施主要意在降低风险,而非刺激 ,在减缓暴力卸鼎的风险。
16:42 · 2024年10月29日 · 周二
美国选举对全球宏观经济影响的研究
13:01 · 2024年10月24日 · 周四
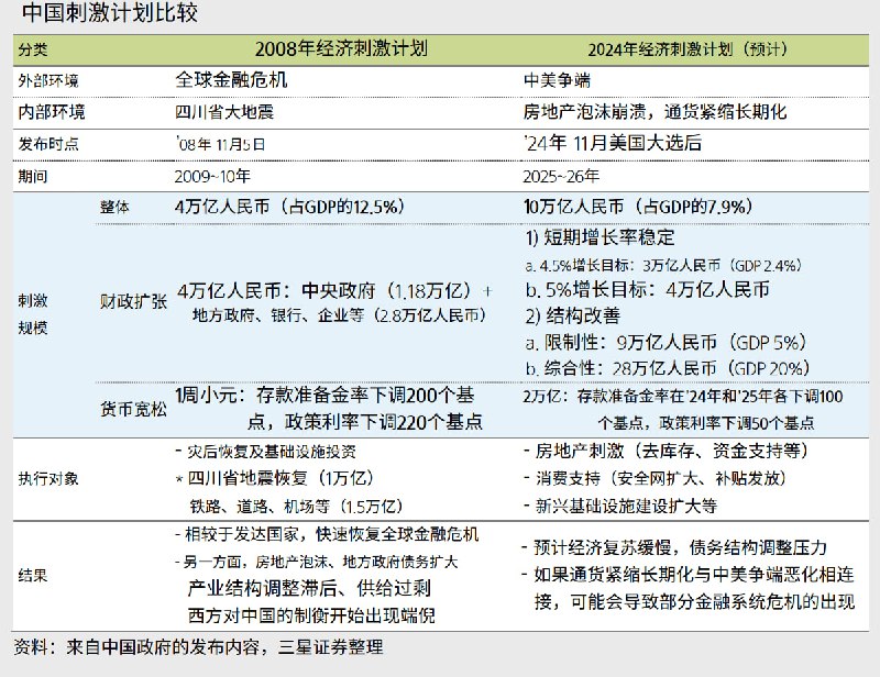
和2008年对比
20:10 · 2024年10月20日 · 周日
报告库本周优质资源精选
Before
After
Home
Powered by
BroadcastChannel
&
Sepia