Time经济观察
宏观经济/公共政策/金融市场
公众号:TimeHorizonX
知识星球:TIME研究群
09:42 · 2025年11月10日 · 周一
公众号:TimeHorizon独立经济观察
欢迎关注
09:10 · 2025年11月10日 · 周一
10月价格数据表现还可以,有一些修复,CPI终于回到正值了(尽管依然很低),各项都创了近期的新高。
15:51 · 2025年11月9日 · 周日
刚公布的本月美国密歇根消费者信心指数创历史倒数第二低
19:46 · 2025年11月8日 · 周六
日本总的米价还没破新高,但剔除掉政府的低价米,只看市面上市场价下的品牌米价,已经破新高,达到4500上方。好日子还在后头。
17:30 · 2025年11月6日 · 周四
三季度宏观杠杆率数据,老乡还是绿的
13:03 · 2025年11月5日 · 周三
2026年节假日放假安排
08:16 · 2025年11月5日 · 周三
商品房销售额和2021年峰值相比,目前还剩45%左右。
07:58 · 2025年11月5日 · 周三
日本真实版熊出没
23:59 · 2025年11月4日 · 周二
中国已经退居泰国入境第二来源国了,怕噶腰子的老乡还是有点多。
建议泰国机场增挂类似“我们不噶腰子,我们只是腰子的搬运工“之类的宣传横幅,消除游客顾虑。
07:52 · 2025年11月4日 · 周二
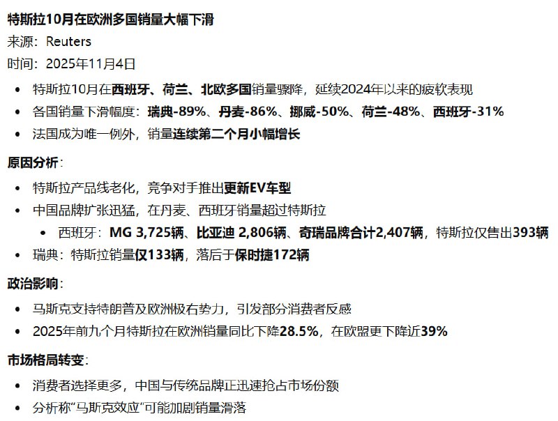
特斯拉在欧洲市场加速卸鼎
18:11 · 2025年11月3日 · 周一
10月统计局和标普的制造业PMI都显示生产和订单偏弱的情况。
13:14 · 2025年11月3日 · 周一
中指研究院的10月二手住宅数据已经出炉,跌幅继续扩大,跌幅排名前十的城市如图,其中6个江苏。
23:51 · 2025年11月2日 · 周日
英献忠
21:01 · 2025年10月31日 · 周五
AI技术在增加科技行业灵活就业人口上已经开始发挥作用。
10:06 · 2025年10月31日 · 周五
中日近半年的食品CPI对比,谁是谁?
20:38 · 2025年10月29日 · 周三
老乡还在卸,拽都拽不住
17:22 · 2025年10月29日 · 周三
电力消费增速排名,电动车和数据中心领衔增长
12:53 · 2025年10月28日 · 周二
上证指数回到2015年“4000牛起”的水平,十年一梦
19:15 · 2025年10月27日 · 周一
今天的美国双机坠海事件概览
10:53 · 2025年10月27日 · 周一
懂王又给加拿大一榔头,再加10%关税
Before
After
Home
Powered by
BroadcastChannel
&
Sepia