Time经济观察
宏观经济/公共政策/金融市场
公众号:TimeHorizonX
知识星球:TIME研究群
18:38 · 2025年9月2日 · 周二
加速涌入,增速怼到了165%
19:38 · 2025年9月1日 · 周一
目前社保缴费基数合规的企业占比大概三分之一
13:24 · 2025年9月1日 · 周一
日本米价6,7月有所下降,但8月近几周又强势反弹了,稳中向好大趋势没有变。
10:45 · 2025年9月1日 · 周一
电车新玩家还在继续泵入,未来几年甚至更卷
08:01 · 2025年8月29日 · 周五
为全球降智提供解决方案 全球老乡智商侧改革
08:04 · 2025年8月28日 · 周四
新登记的证券私募基金激增
13:10 · 2025年8月27日 · 周三
懂王助攻的结果
09:11 · 2025年8月27日 · 周三
AI智能老花镜?以后街上都是cyber老头? 再脑洞下,未来AI智能老花镜能不能接入棋类游戏实时推理等更实用功能,如果可以实现,老头可以带个AI眼镜去街上下棋,AI眼镜实时推理指导每一步棋该怎么下,基本相当于开挂,这种装B需求有望促进销量,利好现在正在大力推广的银发经济,本质也属于广义情绪价值中的一部分,这是一个发力点。
19:43 · 2025年8月26日 · 周二
药效短暂
20:46 · 2025年8月25日 · 周一
中国与全球南方贸易深度
20:00 · 2025年8月25日 · 周一
到今天为止,今年8月的两市日均成交量是历年8月中最高的,创了记录,且遥遥领先,同比暴增261%,老乡多巴胺明显上升。
11:02 · 2025年8月25日 · 周一
老乡彩票热情也下降了,可能部分在转战股市。
11:12 · 2025年8月24日 · 周日
新的挖掘内需方法,“长者友好商场”
15:28 · 2025年8月21日 · 周四
卷到巴西去了
12:02 · 2025年8月21日 · 周四
再次强调了后续任务重点:“改革的重点在于将居民储蓄转化为企业资本金”
11:19 · 2025年8月21日 · 周四
70城房价触顶后轨迹全景图
https://mp.weixin.qq.com/s/mUtp8j7jyKAKkKszKh2T6Q
10:19 · 2025年8月21日 · 周四
外国持有美债的情况如图。近十多年各国政府持有的美债总量确实停滞了,但私人部门持有量一直在快速上升。
新闻媒体中一直经常提到的“某某国又抛售美债了,某某国又增持美债了”等等,都只是指政府这块,也就是对应图中下面红色这部分。
媒体上极少提到上面私人部门这块的变化,而这部分其实是驱动总持有量变化的重点,要弄明白这一点。
20:19 · 2025年8月20日 · 周三
非税收入退烧,去年全年同比25.4%,今年上半年3.8%,7月单月-12.9%。
08:34 · 2025年8月20日 · 周三
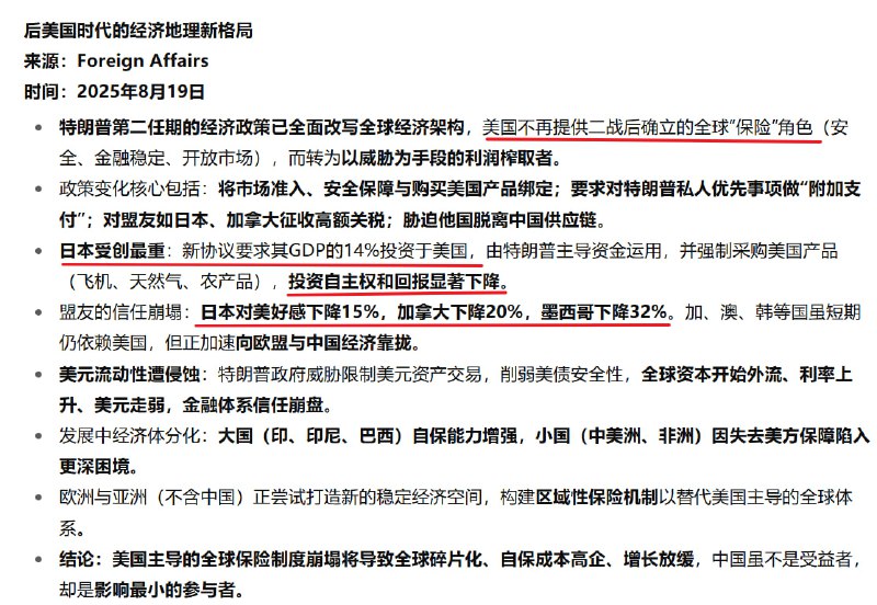
Foreign Affairs看的很清晰,实际上日本是这波懂王操作中的重点治理对象。前几天看过另外一个数据,当前日本对美国的相对实际关税,是“盟友”中,乃至发达经济体中最劣势的,所以对美出口同比增速也已经连续3个月超两位数的大幅下降。
21:14 · 2025年8月19日 · 周二
英国统计局急需加强正能量培训
Before
After
Home
Powered by
BroadcastChannel
&
Sepia