宏观经济/公共政策/金融市场
公众号:TimeHorizonX
知识星球:TIME研究群
懂王亲自跑到美联储总部翻修工地,施压鲍威尔降息。
今年二季度居民泵币量1300亿,和去年持平,同样是2006年以来同期最低水平。任凭银行贷款短信轰炸,老乡依然不愿走出舒适区。
最近半小时内的快讯:泰国和柬埔寨开火互怼,俄罗斯一家客机失联,上海继续安静的卖地。
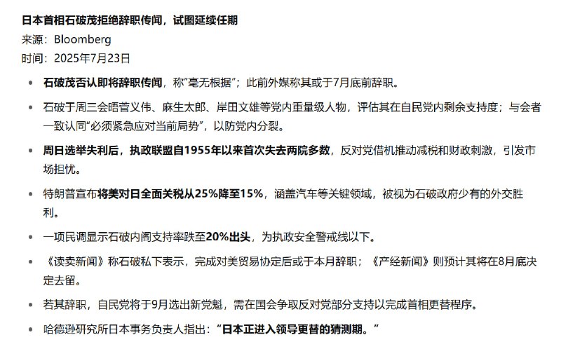
美日达成关税协议后,石破茂寻求延长待机时间。
6月的周均工时为48.5小时,连续2年同比小幅下降。现在回头看,2023年可能是高强度环境驱动下的牛马热力学实验达到阶段性峰值的年份
日本近几年表面上的名义工资一直在涨,但剔除掉通胀后的实际工资增速大部分都是负值,通俗说工资上涨的速度跟不上物价上涨的速度,所以居民的实际购买力基本是在持续下降的。

尽管近期有对美关税谈判失败,极右翼崛起等因素,但这个实际工资增速的下行是一个非常重要的结构性因素,是不满情绪持续积压的重要来源,也是理解当前石破茂面临巨大压力的关键。
石破茂压力很大,但坚持为人民服务
中国各大奢侈品牌二手市场商品平均折价排名,爱马仕最保值,甚至还有微幅溢价,其他都不同程度折价,Gucci最低。
6月美国关税净收入266亿美元,同比暴增321%,懂王大口吃肉。
2021年大卸鼎后,为了尽可能的多兜住老乡,平均贷款审批周期显著缩短
在懂王的关税操作下,日本对美汽车出口卸鼎
70城房价跌回时间点中位数已回到2016年5月:https://mp.weixin.qq.com/s/_Qq5y7ZE83BJtgou66PWnQ
由于美联储迟迟不降息,懂王不满,最近通过翻修项目为由,施压鲍威尔。
6月一线城市房价在加速,北京的二手房环比跌幅已经跃升至全国第三。
https://mp.weixin.qq.com/s/wO-ZrhaHClhOHDigD4t-ZA
在懂王一系列关税操作下,上半年中国贸易顺差反而泵至近6000亿美元的同期新高,同比暴增34.8%。
中国在全球出口中份额,现在在15%左右
让懂王看后大呼卧槽的数据
Back to Top