Time经济观察
宏观经济/公共政策/金融市场
公众号:TimeHorizonX
知识星球:TIME研究群
13:54 · 2025年6月18日 · 周三
一线城市房价也开始发力了,广州和上海是5月70城中二手房环比边际恶化最显著的城市,都达到-0.8%
广州环比从4月的0%下跌至-0.8%
上海则从4月的0.1%转跌至-0.7%
11:28 · 2025年6月18日 · 周三
老乡的资产负债表爆破进程还在如火如荼的进行中,2016~2021年埋的雷,开花结果了。
11:53 · 2025年6月17日 · 周二
老乡对现房的偏好创新高,主要是害怕买期房后房企嗝屁风险上升。
11:45 · 2025年6月17日 · 周二
1-5月的生活资料PPI累计同比值已经爆破到2009年同期下方了,史诗级新低。
14:02 · 2025年6月16日 · 周一
2018年5月与2025年5月的社融结构对比,7年前老乡扛鼎能抵半边天,现在缩到只有2.4%,老乡现在好像逐渐对正能量免疫了,任凭正能量不断浇灌,躺平拒鼎特征依然极其明显。
https://mp.weixin.qq.com/s/Fi0_GQ8pJ6lYpNz1v_LIBQ
19:39 · 2025年6月15日 · 周日
对懂王普遍信心不足
12:29 · 2025年6月15日 · 周日
懂王财务情况披露,加密货币收入颇丰
21:09 · 2025年6月13日 · 周五
越来越多的老乡明白好日子还在后头
11:32 · 2025年6月13日 · 周五
午间一乐 被以色列攻击的伊朗纳坦兹核设施已被google标记为“暂停营业”
08:25 · 2025年6月13日 · 周五
唯一幸运儿,坐在紧急出口附近
19:39 · 2025年6月12日 · 周四
牛奶市场属于比较早的,供给侧被动爆破的行业
20:22 · 2025年6月11日 · 周三
义乌 出口小王子
10:49 · 2025年6月11日 · 周三
官方储备中美债和黄金的变化
10:47 · 2025年6月11日 · 周三
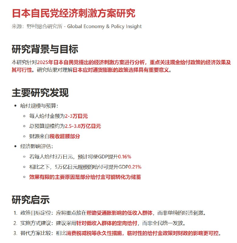
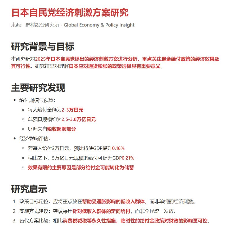
JP新一轮“打钱”又在酝酿中
20:49 · 2025年6月10日 · 周二
统计局数据更正能量些
09:48 · 2025年6月10日 · 周二
内卷竞赛
Before
After
Home
Powered by
BroadcastChannel
&
Sepia