Time经济观察
宏观经济/公共政策/金融市场
公众号:TimeHorizonX
知识星球:TIME研究群
12:29 · 2025年6月15日 · 周日
懂王财务情况披露,加密货币收入颇丰
21:09 · 2025年6月13日 · 周五
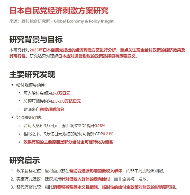
越来越多的老乡明白好日子还在后头
11:32 · 2025年6月13日 · 周五
午间一乐 被以色列攻击的伊朗纳坦兹核设施已被google标记为“暂停营业”
08:25 · 2025年6月13日 · 周五
唯一幸运儿,坐在紧急出口附近
19:39 · 2025年6月12日 · 周四
牛奶市场属于比较早的,供给侧被动爆破的行业
20:22 · 2025年6月11日 · 周三
义乌 出口小王子
10:49 · 2025年6月11日 · 周三
官方储备中美债和黄金的变化
10:47 · 2025年6月11日 · 周三
JP新一轮“打钱”又在酝酿中
20:49 · 2025年6月10日 · 周二
统计局数据更正能量些
09:48 · 2025年6月10日 · 周二
内卷竞赛
16:30 · 2025年6月9日 · 周一
出口价格对比,从重商主义者的角度看,价格下行压力也有“好处”,有助于夯实对外的价格比较优势,从而有利于维持并积累顺差,这可能是缺乏抬升CPI动力的原因之一。某种意义上说,其对当前的价格状态很可能是比较满意的。
15:56 · 2025年6月9日 · 周一
4月时,我分享过CPI和PPI的同比环比4个口径数据全为负值的极端情况,历史上总共只出现过5次,其中最近2次就在2025年一季度,并且估算出未来12个月内再次出现4个指标同时全负的“四大皆空”概率高达85%。
只间隔1个月之后,今天公布的5月价格数据就再次出现“四大皆空”情况,这样历史上的6次极端情况,其中3次都发生在今年上半年。
https://mp.weixin.qq.com/s/WjYip9fP6cYNnFLv-FoWEQ
13:02 · 2025年6月9日 · 周一
5月的耐用消费品PPI 卸到了2005年以来同期最低,不断突破自我
17:42 · 2025年6月7日 · 周六
历年5月新增非农就业数据
10:10 · 2025年6月7日 · 周六
很多城市的房价都处于独孤求败的状态,不断挑战自我,不断刷新自己的记录。
22:04 · 2025年6月5日 · 周四
懂王一系列操作下,直接把美国4月贸易逆差收窄了767亿美刀,此环比变化量是超越史诗级的数据。
09:41 · 2025年6月5日 · 周四
关税冲击后,发往东南亚的集装箱船出发量显著上升。无论有多少艰难困阻,哪怕绕过千山万水,也一定要把生产出的商品送到“敌对势力”手上。
✊
07:34 · 2025年6月5日 · 周四
中国对中东6国的出口持续上升
Before
After
Home
Powered by
BroadcastChannel
&
Sepia