Time经济观察
宏观经济/公共政策/金融市场
公众号:TimeHorizonX
知识星球:TIME研究群
12:08 · 2025年5月3日 · 周六
2025年4月研究群与报告库中的部分精华主题与报告
近期关税政策影响相关的数据分析和报告内容占比很大,在密切追踪外溢性影响。同时房地产数据也显示去年9月后的边际拐点再次发生。
12:30 · 2025年5月2日 · 周五
对美出口商品的份额和劳动密集度分布
23:31 · 2025年5月1日 · 周四
4月制造业PMI分项中,进口分项创近36个月新低,新出口订单创近28个月新低,都位居前列,且都明显超出季节性波动范围,反映出贸易部门正受到关税政策冲击的早期信号。
https://wx.zsxq.com/topic/2852212882128221
12:22 · 2025年4月30日 · 周三
3月的房屋新开工已回到2006年3月水平,峰值后累计跌幅达70%
20:41 · 2025年4月29日 · 周二
跨太平洋航线运力下降,欧亚上升
10:24 · 2025年4月29日 · 周二
现在唯一有实力和非税收入叫板的数据就是应收账款了,上升趋势稳定,持续稳中向好。
20:11 · 2025年4月27日 · 周日
一季度对主要目的地出口数据,对俄跌幅最大
13:49 · 2025年4月27日 · 周日
日本经济上世纪末经历大卸鼎后,企业纷纷加速出海,海外销售额所占的比例不断上升,目前已达40%
12:29 · 2025年4月27日 · 周日
今年一季度的周平均工作时长倒是发生了疫情后的首次同期下降,这可能是联合收割机的牛马新自由主义热力学实验已经接近极限的早期信号。
20:35 · 2025年4月25日 · 周五
美,英,日4月PMI新出口订单的预览值显著下降,密切关注下周公布的中国4月PMI数据。
13:37 · 2025年4月25日 · 周五
新词:”大胆资本“,不仅要耐心,还要大胆。
12:39 · 2025年4月24日 · 周四
出口外向型城市受影响最大
14:59 · 2025年4月23日 · 周三
3月长春房价已经跌回至2011年8月水平(图1),对应图中的A点,与上个月(图2)的2013年3月相比,A点(房价回溯时间点)先前移动了19个月,是3月A点前移最显著的城市。
我们不仅关注公布的同环比涨跌数据,还深入分析各城市隐含的价格变化特征:各城市房价跌回到哪个时间点、对应的A点在各城市间如何移动、哪些城市在加速下跌、哪些城市相对企稳等等。通过每月详尽追踪,我们能第一时间捕捉到这些深度的变化特征。
3月房价的3个系列数据分析结果已在研究群发布:
基本篇(
https://t.zsxq.com/OVDI4)
涨跌篇(
https://t.zsxq.com/Ajd7E)
高阶篇(
https://t.zsxq.com/MkIC1)
包含:
全国新房和二手房的增速变化图
全国新房和二手房的价格指数
新房与二手房的涨跌数量图
新房与二手房的上涨城市数量变化
70城的二手房和新房的同环比涨跌排名
70城3月新房和二手房同比增速的概率密度函数
70城房价跌回到的历史时间点分布
70城房价回溯时间点A变化排名
09:47 · 2025年4月23日 · 周三
IMF最新展望发布会的问答,今年增速预期下调至4%,通胀预期下调到0%,明确表示紧缩压力更大。
08:05 · 2025年4月23日 · 周三
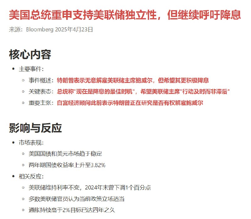
懂王新烙饼,前几天怒怼鲍威尔后,社会阻力较大。
21:58 · 2025年4月22日 · 周二
除了通过最直接的增速数据之外,还可以观察非税收入占一般公共预算收入的比重变化来间接观察公共收入对此来源的依赖程度变化。
历年一季度占比数据如图,今年一季度比重首次突破20%,意味着总的一般公共收入中,超过五分之一的收入来源于非税收入,和2018年同期相比,此比重几乎翻倍。
在当前税收增速下行的情况下,为了填补收支缺口,对非税收入的依赖不断上升。
Before
After
Home
Powered by
BroadcastChannel
&
Sepia