Time经济观察
宏观经济/公共政策/金融市场
公众号:TimeHorizonX
知识星球:TIME研究群
12:32 · 2025年1月31日 · 周五
懂王出台的政令数量对比,第二届就职当天出台数量就几乎接近第一届前100天的数量。
13:33 · 2025年1月30日 · 周四
鲍威尔暂未受到懂王施压
https://t.zsxq.com/iz7J8
10:46 · 2025年1月28日 · 周二
消费特征
18:33 · 2025年1月27日 · 周一
美中争端进程图
https://t.zsxq.com/W8Ild
10:34 · 2025年1月27日 · 周一
2024年居民新增贷款占比降至2008年以来最低的15%,扛鼎力度持续下降。
https://t.zsxq.com/QBjme
21:37 · 2025年1月26日 · 周日
房企销售情况的分化
19:17 · 2025年1月24日 · 周五
日本现在全国的住宅空置率是13.8%
19:15 · 2025年1月24日 · 周五
IMF香港经济评估
08:15 · 2025年1月24日 · 周五
Stargate项目
11:32 · 2025年1月23日 · 周四
2024年过去了,最近在进行大量年度数据的分析,还是有不少发现。
比如消费品CPI的年度月均值如图,连续2年干到负值,由于居民日常的大部分支出都属于消费品范畴,所以这项CPI与居民日常生活息息相关,通过此分项数据特征也能明白当前的紧缩压力。
其他详细数据分项分享在研究群(见置顶),包括返魅保守化与债务通缩之间的递归循环,近期也有深入分析,这是近几年和未来最重要的一个宏观主线。
15:15 · 2025年1月22日 · 周三
12月消费数据异常性评估,家用电器项在补贴下创近44个月新高,饮料类则出现了近167个月新低的卧槽级数据。
19:43 · 2025年1月20日 · 周一
深圳四季度写字楼市场数据,租金同比卸掉-13.4%
13:56 · 2025年1月20日 · 周一
US衰退概率回到关键阈值40%下方
08:51 · 2025年1月20日 · 周一
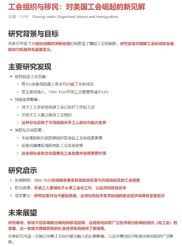
美国早期移民与工会的研究
14:54 · 2025年1月18日 · 周六
美国人口变化结构,疫情后更多依靠国际移民
12:23 · 2025年1月18日 · 周六
历年12月的企业中长期贷款增量数据,基本接近动态清零。
11:11 · 2025年1月17日 · 周五
12月的周平均工时再次怼到了49小时,持平历史最高值。牛马极限热力学实验还在持续中。
09:54 · 2025年1月17日 · 周五
历史和人文教育对抵御极端意识形态非常重要性。而极端意识形态载体也明白这一点,所以也非常重视对历史和人文教育的改造。
09:42 · 2025年1月17日 · 周五
台积电继续高歌猛进
Before
After
Home
Powered by
BroadcastChannel
&
Sepia