Time经济观察
宏观经济/公共政策/金融市场
公众号:TimeHorizonX
知识星球:TIME研究群
09:42 · 2025年1月17日 · 周五
台积电继续高歌猛进
20:14 · 2025年1月16日 · 周四
湮灭掉接近一半
09:51 · 2025年1月16日 · 周四
美联储基金利率情景分析
08:30 · 2025年1月16日 · 周四
昨天尝试用GPT制定了第一个任务,让其每天8点把中美日10年期国债收益率发给我,今天果然准时发送,还附带了重要新闻,执行任务的代理功能未来确实大有潜力。
09:13 · 2025年1月15日 · 周三
史诗级的汽车业PPI数据
08:55 · 2025年1月15日 · 周三
越危机,致胜联盟的攫取性越强,会导致ZF收入下降,财政政策更加趋于顺周期性。
08:08 · 2025年1月15日 · 周三
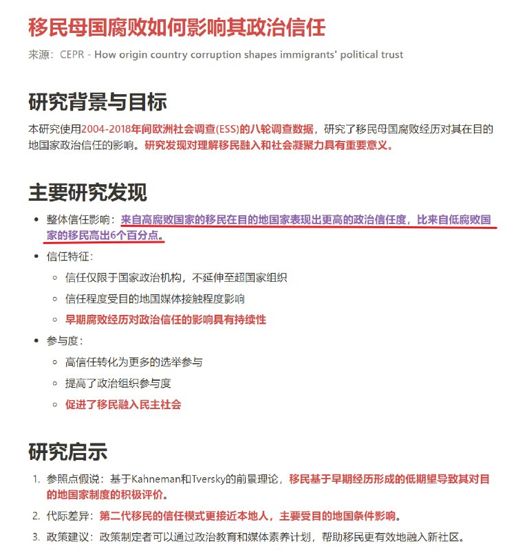
很有意思的研究
12:19 · 2025年1月14日 · 周二
居民对房价预期变化,9月会议后预期上涨的人占比曾短暂上升过。
08:11 · 2025年1月14日 · 周二
12月PPI数据中的汽车业分项(-3.8%)也干到了史诗级,创有数据以来最低值,看到这个数据的异常度就能明白又有一些车企应该接近嗝屁边缘了,近期汽车业相关的一些新闻和信息也完全对得上。
17:14 · 2025年1月10日 · 周五
今天A股个股中位数跌幅接近-3%,这是不让老乡回家过年的节奏。
21:17 · 2025年1月9日 · 周四
深度分析12月CPI数据,发现牛肉CPI(-13.8%)已经干到了史诗级,牛马越来越不值钱。酒类(-2%)同样也是史诗级。
12:11 · 2025年1月9日 · 周四
2008年卸鼎后,美国金融机构疯抢国债,持有的国债数量暴增(黑线)
08:31 · 2025年1月8日 · 周三
特朗普两任期的人民币汇率对比观察
13:16 · 2025年1月7日 · 周二
万科股价已回到9月23日刺激起点时水平
09:15 · 2025年1月7日 · 周二
化债规模时间线
20:32 · 2025年1月6日 · 周一
越来越多的社会学研究陆续出炉
10:56 · 2025年1月5日 · 周日
彩票市场,股票市场是当前大规模金融债权转移,进行损失分配,化解致胜联盟存量债务的主战场。非市场渠道则主要通过“远洋捕捞”,罚没,资产变卖等非税收入方式筹集。
近期可以观察到,年前的彩票市场和股票市场的筹集力度都在明显加速,彩票各地集中性大奖频出,股票市场更是连续数日极速打包老乡。
16:15 · 2025年1月3日 · 周五
今天个股中位数跌幅高达-3.7%,已经连续3天暴力收割,且力度不断上升,和去年同期剧情高度相似。联合收割机红利行情逐渐来临,开始全面兑现近几个月积攒的老乡,力度之大,一个都别想跑的节奏。
Before
After
Home
Powered by
BroadcastChannel
&
Sepia