Time经济观察
宏观经济/公共政策/金融市场
公众号:TimeHorizonX
知识星球:TIME研究群
08:30 · 2025年1月16日 · 周四
昨天尝试用GPT制定了第一个任务,让其每天8点把中美日10年期国债收益率发给我,今天果然准时发送,还附带了重要新闻,执行任务的代理功能未来确实大有潜力。
09:13 · 2025年1月15日 · 周三
史诗级的汽车业PPI数据
08:55 · 2025年1月15日 · 周三
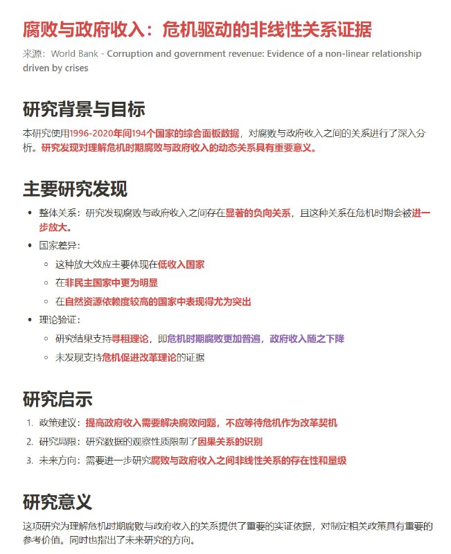
越危机,致胜联盟的攫取性越强,会导致ZF收入下降,财政政策更加趋于顺周期性。
08:08 · 2025年1月15日 · 周三
很有意思的研究
12:19 · 2025年1月14日 · 周二
居民对房价预期变化,9月会议后预期上涨的人占比曾短暂上升过。
08:11 · 2025年1月14日 · 周二
12月PPI数据中的汽车业分项(-3.8%)也干到了史诗级,创有数据以来最低值,看到这个数据的异常度就能明白又有一些车企应该接近嗝屁边缘了,近期汽车业相关的一些新闻和信息也完全对得上。
17:14 · 2025年1月10日 · 周五
今天A股个股中位数跌幅接近-3%,这是不让老乡回家过年的节奏。
21:17 · 2025年1月9日 · 周四
深度分析12月CPI数据,发现牛肉CPI(-13.8%)已经干到了史诗级,牛马越来越不值钱。酒类(-2%)同样也是史诗级。
12:11 · 2025年1月9日 · 周四
2008年卸鼎后,美国金融机构疯抢国债,持有的国债数量暴增(黑线)
08:31 · 2025年1月8日 · 周三
特朗普两任期的人民币汇率对比观察
13:16 · 2025年1月7日 · 周二
万科股价已回到9月23日刺激起点时水平
09:15 · 2025年1月7日 · 周二
化债规模时间线
20:32 · 2025年1月6日 · 周一
越来越多的社会学研究陆续出炉
10:56 · 2025年1月5日 · 周日
彩票市场,股票市场是当前大规模金融债权转移,进行损失分配,化解致胜联盟存量债务的主战场。非市场渠道则主要通过“远洋捕捞”,罚没,资产变卖等非税收入方式筹集。
近期可以观察到,年前的彩票市场和股票市场的筹集力度都在明显加速,彩票各地集中性大奖频出,股票市场更是连续数日极速打包老乡。
16:15 · 2025年1月3日 · 周五
今天个股中位数跌幅高达-3.7%,已经连续3天暴力收割,且力度不断上升,和去年同期剧情高度相似。联合收割机红利行情逐渐来临,开始全面兑现近几个月积攒的老乡,力度之大,一个都别想跑的节奏。
08:56 · 2025年1月3日 · 周五
JPM新报告,图中红线和我去年多次提示过结论完全相同。现在房屋新开工,M1,国债收益率等等大量数据的变化特征显示出的综合卸鼎速率已经碾压当年日本。
16:36 · 2025年1月2日 · 周四
10Y国债收益率已经卸到了1.6%关口,根本停不下来。
08:24 · 2025年1月2日 · 周四
百强房企各销售额阵营数据,数量持续下降
Before
After
Home
Powered by
BroadcastChannel
&
Sepia