Time经济观察
宏观经济/公共政策/金融市场
公众号:TimeHorizonX
知识星球:TIME研究群
20:04 · 2024年12月2日 · 周一
已落地
17:38 · 2024年12月2日 · 周一
⭐️
公众号:TimeHorizonX
⏰
主页:
Time Horizon
🌤
bluesky:
Time Horizon
👥
社群:
TIME研究群
📚
资料:
TIME报告库
✨
欢迎关注
15:16 · 2024年12月2日 · 周一
美股今年的表现,在近百年内都属于top 5%的水平。
11:59 · 2024年12月2日 · 周一
十年期国债收益率刚史诗级的跌破2%大关
13:44 · 2024年12月1日 · 周日
11月出口数据应该很好,圣诞节叠加抢出口
13:38 · 2024年12月1日 · 周日
日本各地年均收入与人口净流入间的关联
17:51 · 2024年11月29日 · 周五
图1是2月时我对中日30年国债收益率的展望
图2是当前最新数据,已在2.2%附近完成史诗级的“会师”,见证历史
08:13 · 2024年11月29日 · 周五
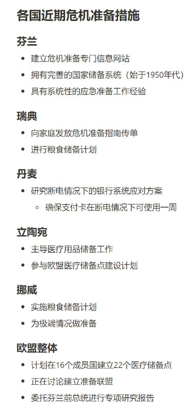
近期各国的危机准备
08:27 · 2024年11月25日 · 周一
各地极大的财政压力下,地方间博弈力度日趋白热化,一方面想尽量远洋捕获别人地盘的“鱼”,一方面为了守护税源,又要极力防止被别人“捕鱼”,呈现出新时期下“远洋捕鱼”与“近海护鱼”极限博弈的新格局。
除了从居民部门利用市场化机制筛选出逆周期调节者之外,各地更在主动的通过非市场化的力量直接对企业部门进行金融债权争夺战,整个丛林化程度急速上升。
10:57 · 2024年11月24日 · 周日
懂王史诗级的内阁人选任命速度
20:29 · 2024年11月21日 · 周四
高盛观点
19:02 · 2024年11月21日 · 周四
各行业整体财务健康排名
15:53 · 2024年11月21日 · 周四
耐用消费品PPI 2005年12月以来最低
15:44 · 2024年11月21日 · 周四
近期主要的Loyalcontribution事件数据
15:24 · 2024年11月21日 · 周四
与大众日常消费品息息相关的生活资料PPI卸到了2009年9月以来新低
21:44 · 2024年11月20日 · 周三
更新至最新10月数据的房价"卸鼎竞赛"图。
该图将主要70个大中城市的房价指数全部绘制成折线,历史峰值统一对齐在纵坐标100,峰值时刻对齐在T0。这样可以统一观察和对比各城市自峰值以来至今的表现,呈现出当前波澜壮阔的"卸鼎竞赛"全景。
粗红线代表总指数,10月的总价格指数已回落至89个月前(2017年5月)的水平,下行趋势仍在持续。
Before
After
Home
Powered by
BroadcastChannel
&
Sepia