Time经济观察
宏观经济/公共政策/金融市场
公众号:TimeHorizonX
知识星球:TIME研究群
17:43 · 2024年10月18日 · 周五
70个主要大中城市中,9月房价同比跌幅小于5%的城市也已接近动态清零,只剩最后一个漏网之鱼。
13:02 · 2024年10月17日 · 周四
整理出的国新办房地产市场发布会的部分数据。完整版,省流版,数据版,记者问答的资料包都分享在报告库中。
21:42 · 2024年10月16日 · 周三
根据央行刚公布的9月信贷数据计算,最近12个月的居民月均新增贷款,也就是我俗称的“泵币量”,已经降到了2016亿元,继续创阶段性新低,和上月相比减少300亿,卸回到了2009年12月的水平,和2021年3月峰值时的泵币量相比,卸掉了73.8%。2000亿大关的月均泵币量也岌岌可危,老乡扛鼎动能依然极其萎靡。关键点位和数据我都已标注在图中。
17:23 · 2024年10月16日 · 周三
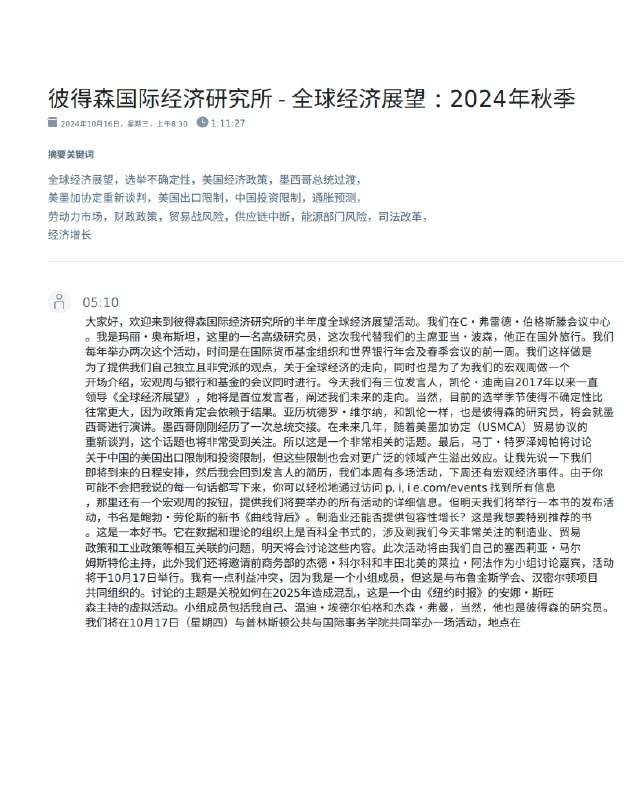
顶级智库PIIE的秋季展望,包含对美国大选,中国经济等问题的看法。
明天PIIE还有个中国经济专题线上研讨会,讨论当前面临的是暂时困境还是结构性清算?极好的一个切入点,可以关注下:
https://www.piie.com/events/2024/chinas-economic-troubles-temporary-woes-or-structural-reckoning
22:37 · 2024年10月15日 · 周二
基本剧情猜想,整理几天,尽量兜足老乡,然后收网。
10:26 · 2024年10月13日 · 周日
一张图对昨天发布会进行终极总结
13:43 · 2024年10月12日 · 周六
已将今天财政部发布会的所有信息整理成资料包分享在研究群,包含超过1.2万字的完整版,省流版,数据版和记者提问环节4个主要部分。
07:23 · 2024年10月12日 · 周六
近期的优质报告
17:28 · 2024年10月11日 · 周五
两市成交量变化,老乡怼不动了,从峰值卸掉一半多,从8日的逆天的8.2个西格玛事件,卸回到凡界的2.5,逐渐向正常水平回归。
13:46 · 2024年10月11日 · 周五
示意图
10:02 · 2024年10月11日 · 周五
2015年那波股市的大规模转移数据,底部85%投资者损失掉2500亿。
来源:《Wealth Redistribution in Bubbles and Crashes》
21:03 · 2024年10月8日 · 周二
A股近十年每日两市总成交额的概率分布如图所示,近10年的日均成交量为7354亿元,仔细观察右下角那个红色小柱状,它代表今天的成交额数据,接近3.5万亿元。这是一个偏离均值8.33个标准差(σ)的极端右尾事件,其离谱程度肉眼可见。
考虑到成交量分布有些右偏(偏度为1.1),我们利用对数变换剔除右偏因素,得出更准确的Z值为3.67。这仍然是一个右尾概率低至0.0129%的极小概率事件。
这种概率的成交额,总体上是很难长期持续下去的,那么当后续成交额回落时,这些在极端成交量下入场的头寸会成为"耐心资本"吗?
22:41 · 2024年10月5日 · 周六
顶级智库CSIS昨晚有场讨论会,探讨中国最新这轮刺激政策的效果和影响。讨论内容已全部整理分享在报告库中,这是自政策出台以来,所见过的最高质量的讨论。
Before
After
Home
Powered by
BroadcastChannel
&
Sepia