Time经济观察
宏观经济/公共政策/金融市场
公众号:TimeHorizonX
知识星球:TIME研究群
13:49 · 2023年6月11日 · 周日
居民储蓄这坨肥肉各主体都盯着的,如何将其盘出来,改善流出路径中所有经手主体的现金流,并与其存量负债结合湮灭,是现阶段工作的重中之重。
13:12 · 2023年6月11日 · 周日
城投的境外融资渠道在更多的转向发行自贸区债券,总境外融资额依然在下降,净融资小幅回升。
12:05 · 2023年6月5日 · 周一
近十年,工业国企和私企亏损数量变化对比,越亏越卷,越卷越亏。
22:07 · 2023年5月31日 · 周三
今天公布的5月PMI数据中,非制造业PMI投入品价格跌破之前2008年11月的最低水平,有数据以来历史新低。销售价格,出厂价格等数据基本上也是历史同期5月的最低水平。
15:05 · 2023年5月31日 · 周三
4月流动性疲弱的开发商比例继续创新高
14:07 · 2023年5月31日 · 周三
日本当时80年代为了对抗过剩产能所产生的结构性的通缩压力,采取了两种扛鼎招数:制造资产价格通胀(creating asset bubbles) + 无用的公共基础投资(spending on useless public works)。利用制造非生产性的日元负债来泵资产价格,用低效甚至无用的公共投资来刷内需,刷GDP,消耗过剩产能。
17:07 · 2023年5月29日 · 周一
日本卸鼎前后资产价格变化
10:09 · 2023年5月26日 · 周五
国内外越来越多的观察家意识到了这一点,之前的复苏叙事被明显夸大了,我在去年年底就说过放开产生的复苏只会是物理限制解除下,行为模式变化产生的弱复苏,长期看依然很快就将回归旧趋势,回归漫漫扛鼎路,一季度数据中其实就有很多信号了(比如价格指数继续下降,家庭部门信贷疲弱,民间投资增速持续下降,且与公共部门投资背离继续扩大),4月数据更是急转掉头,除了零售数据中的餐饮还不错,其他大部分数据都大幅低于预期。
21:14 · 2023年5月25日 · 周四
青年失业率和总失业率之间背离15.2个百分点,也是史上最大背离。
15:58 · 2023年5月24日 · 周三
昆明近些年的土地出让收入变化
08:31 · 2023年5月22日 · 周一
房企4月融资情况总体还在恶化,债券市场净融资为负,自筹资金也已跌至2011年水平,环比和同比也都在继续大幅下降,分别为-27.0%和-27.9%
17:11 · 2023年5月17日 · 周三
今年毕业大学生数量比去年还要多80多万,达到1158万人的新高。
11:08 · 2023年5月16日 · 周二
关于国内的统计数据,我的一些基本看法
10:31 · 2023年5月16日 · 周二
4月青年失业率20.4%,历史新高
20:46 · 2023年5月14日 · 周日
中国出口中,国企,外企和私企的比例对比,国企非常低,主要靠外企和私企,2008年金融危机前尤其依赖外企。
16:46 · 2023年5月11日 · 周四
4月居民信贷数据,也算是见证历史了,单月中长期贷款(主要是房贷)卸掉1156亿人民币,历史最大单月跌幅。
19:58 · 2023年5月10日 · 周三
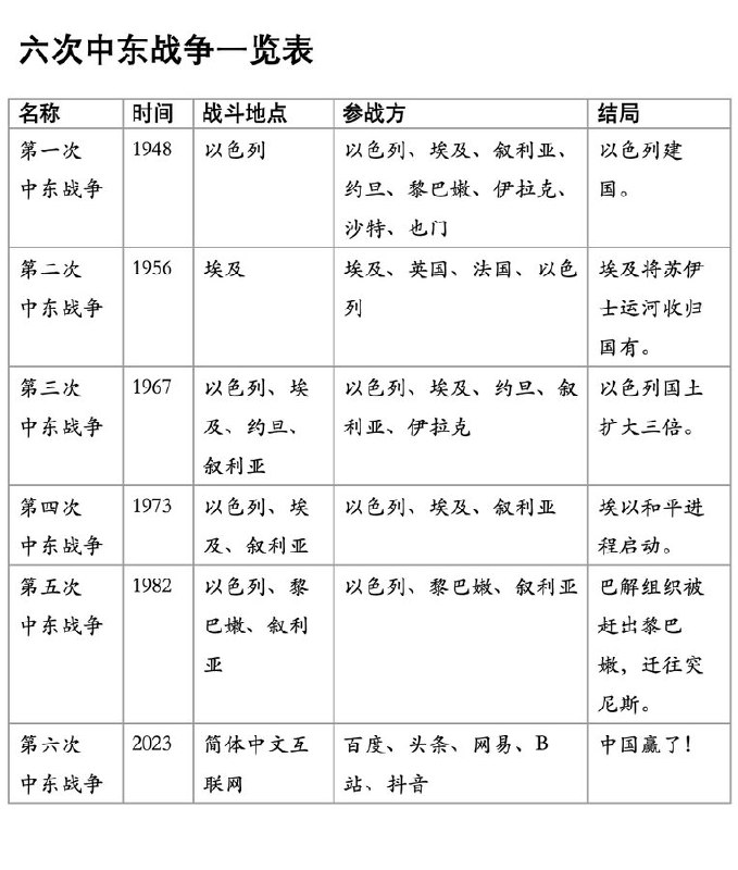
查了下,第六次中东战争还在中国自媒体上打,如火如荼,最近还在更新战况,比如此视频:
https://www.bilibili.com/video/BV1m24y1T77U/?spm_id_from=333.337.search-card.all.click&vd_source=f0472d07105957e02ae4edcc57d269c1
10:22 · 2023年5月8日 · 周一
4月国内制造商的input prices下降速度为2016年初以来最快水平,通缩压力进一步上升。
20:51 · 2023年5月4日 · 周四
4月的PMI数据进一步证实了内需的疲弱,缺乏内生性因素支撑稳定的中长期复苏,这波需求释放后将重回长期趋势,国债市场近期的表现也已经在走预期了。
16:32 · 2023年5月4日 · 周四
层层向上负责的纵向责任制
Before
After
Home
Powered by
BroadcastChannel
&
Sepia