宏观经济/公共政策/金融市场
公众号:TimeHorizonX
知识星球:TIME研究群
现在一线的写字楼租金跌幅也明显高于二线,和房价变化类似
企业搬迁缩减租金成本,是近几年降本增效的重要方式
全国重点城市写字楼数据
刚公布的去年11月日本实际工资增速为-2.8%,创去年1月以来最大跌幅,且去年没有一个月增长,已有的11个月数据连续全负,意味着工资持续跑不赢通胀,购买力不断侵蚀。高市新的财政刺激政策促使日元贬值,提高通胀预期,会进一步拖累实际工资增速。
美国自中国进口比例
中美发电量对比,现在大致两倍
中日工业机器人在全球出口中占比,同样在逆转,怼不过重商主义
美国政府和企业债务的分化
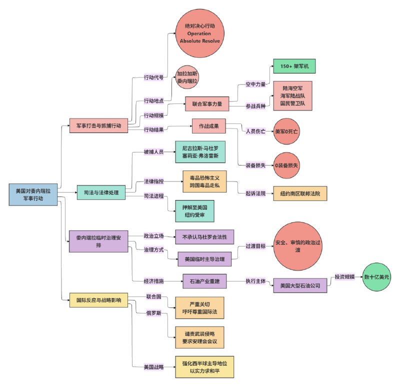
图1是我早上练手做的
图2红线是1小时前卢比奥在记者会上刚刚说的话
大帝应该没想到,当年的闪电战愿景被懂王实现了。
最近出炉的2026消费补贴政策中,家电,汽车,数码与去年相比的主要补贴政策细节变化全部整理如图,这块与大众消费关联最密切,值得注意一下。
马杜罗可以算是马年嗝屁的第一匹马。
内部MAGA群体也将面临分裂。
继续在训练算法上寻求创新
12月制造业PMI数据结束了之前的“8连缩”,3月后首次站在50荣枯线上方。
新消费与传统消费的分化
Back to Top