Time经济观察
宏观经济/公共政策/金融市场
公众号:TimeHorizonX
知识星球:TIME研究群
16:21 · 2026年1月5日 · 周一
中日工业机器人在全球出口中占比,同样在逆转,怼不过重商主义
15:39 · 2026年1月5日 · 周一
美国政府和企业债务的分化
23:11 · 2026年1月4日 · 周日
图1是我早上练手做的
图2红线是1小时前卢比奥在记者会上刚刚说的话
16:10 · 2026年1月4日 · 周日
大帝应该没想到,当年的闪电战愿景被懂王实现了。
13:17 · 2026年1月4日 · 周日
最近出炉的2026消费补贴政策中,家电,汽车,数码与去年相比的主要补贴政策细节变化全部整理如图,这块与大众消费关联最密切,值得注意一下。
09:27 · 2026年1月4日 · 周日
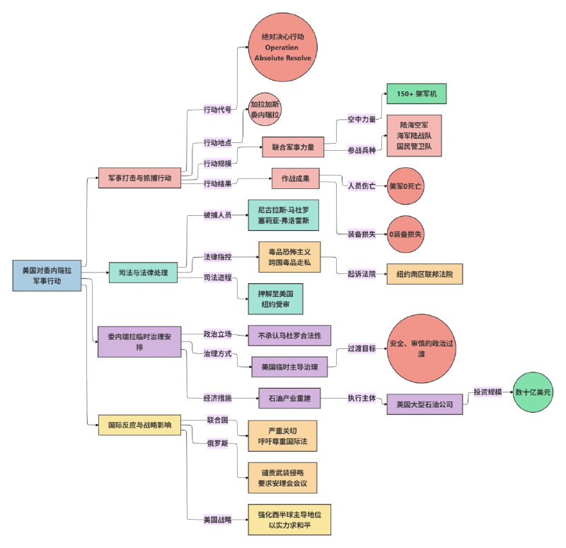
马杜罗可以算是马年嗝屁的第一匹马。
内部MAGA群体也将面临分裂。
09:59 · 2026年1月2日 · 周五
继续在训练算法上寻求创新
12:11 · 2025年12月31日 · 周三
12月制造业PMI数据结束了之前的“8连缩”,3月后首次站在50荣枯线上方。
14:13 · 2025年12月30日 · 周二
新消费与传统消费的分化
12:16 · 2025年12月30日 · 周二
居民存款意愿还是偏强
12:14 · 2025年12月30日 · 周二
丰田11月在中国和全球的产销同比数据
产量比销量明显跌的更深,说明对未来趋势有判断
15:23 · 2025年12月26日 · 周五
明年是马年,各路创意“艺术品”已经开始蠢蠢欲动了
15:29 · 2025年12月25日 · 周四
互联网巨头支出对比
13:16 · 2025年12月25日 · 周四
日本1980年代以来,潜在GDP增速及其几个分项贡献度的变化过程:劳动投入在90年代就崩了,全要素生产率和资本投入则是慢慢卸下来的,温水煮青蛙的过程。
12:58 · 2025年12月25日 · 周四
房价收入比确实下来了,但相比依然不低。
12:48 · 2025年12月25日 · 周四
全球钢铁产量数据
15:51 · 2025年12月24日 · 周三
近12个月的贸易顺差月均值已经逼近1000亿美元大关,一步之遥。
14:08 · 2025年12月24日 · 周三
中国对美国和非美出口
18:37 · 2025年12月23日 · 周二
全球数据中心占比
Before
After
Home
Powered by
BroadcastChannel
&
Sepia