Time经济观察
宏观经济/公共政策/金融市场
公众号:TimeHorizonX
知识星球:TIME研究群
14:22 · 2025年10月20日 · 周一
西安9月二手房环比(-1.2%), 2014年8月以来最大跌幅
11:56 · 2025年10月20日 · 周一
9月一线城市房价依然领跌
10:01 · 2025年10月20日 · 周一
1950年以来的全球股票,债券和黄金
08:59 · 2025年10月18日 · 周六
懂王操盘水平愈发炉火纯青
12:25 · 2025年10月17日 · 周五
重温下30年前的新闻,美国威胁对日本豪华车加征100%关税
20:10 · 2025年10月16日 · 周四
2025年8月各车企在欧洲市场的份额同比变化,趋势明显
19:59 · 2025年10月16日 · 周四
3季度居民卸短鼎
21:21 · 2025年10月15日 · 周三
关税变化
08:51 · 2025年10月15日 · 周三
稀土产量分布
20:39 · 2025年10月14日 · 周二
金融债权加速湮灭
11:33 · 2025年10月14日 · 周二
9月进出口贸易数据总览
23:35 · 2025年10月13日 · 周一
2025诺贝尔经济学奖 背景知识
15:40 · 2025年10月13日 · 周一
9月贸易顺差继续破同期新高
11:32 · 2025年10月13日 · 周一
日本最近12个月只有2个月实际工资收入增速为正,也就是说只有2个月工资收入增速小幅跑赢通胀,其他大部分情况下购买力在不断下降。
这种情况下,居民获得感越来越弱,如果只是单纯这样,也就算了,关键同时还能看到外国人大规模入境疯狂消费,并且肆意购买其眼中的高价资产,并不停感慨“这的东西真便宜”,这种强烈的反差带来的挫败感才是关键,这种情绪只要稍微引导就可以轻松右转保守化,顺水推舟的事情。
10:46 · 2025年10月13日 · 周一
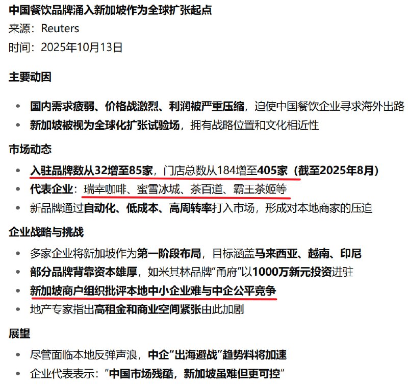
卷南洋
08:54 · 2025年10月13日 · 周一
懂王严控境内反懂势力,基础设施资金都给你断掉
09:17 · 2025年10月9日 · 周四
入境留学生供给侧改革效果显著
09:10 · 2025年10月9日 · 周四
今年8月与去年同期相比的欧洲市场各车企市场份额对比,比亚迪上升了0.9个百分点(0.5%→1.4%),上升幅度最大,尽管总份额依然偏低,但按这个势头,很快会进前十,而同时上汽已经进入前十,联合在吃特斯拉份额。此口径是全欧洲,不仅是欧盟。
07:16 · 2025年10月9日 · 周四
美国参议院的评估,AI将让全球新增1亿灵活就业人口
20:20 · 2025年10月8日 · 周三
居民贷款构成,近三分之二是房贷为主的中长期贷款
Before
After
Home
Powered by
BroadcastChannel
&
Sepia