Time经济观察
宏观经济/公共政策/金融市场
公众号:TimeHorizonX
知识星球:TIME研究群
11:33 · 2025年10月14日 · 周二
9月进出口贸易数据总览
23:35 · 2025年10月13日 · 周一
2025诺贝尔经济学奖 背景知识
15:40 · 2025年10月13日 · 周一
9月贸易顺差继续破同期新高
11:32 · 2025年10月13日 · 周一
日本最近12个月只有2个月实际工资收入增速为正,也就是说只有2个月工资收入增速小幅跑赢通胀,其他大部分情况下购买力在不断下降。
这种情况下,居民获得感越来越弱,如果只是单纯这样,也就算了,关键同时还能看到外国人大规模入境疯狂消费,并且肆意购买其眼中的高价资产,并不停感慨“这的东西真便宜”,这种强烈的反差带来的挫败感才是关键,这种情绪只要稍微引导就可以轻松右转保守化,顺水推舟的事情。
10:46 · 2025年10月13日 · 周一
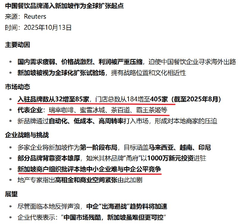
卷南洋
08:54 · 2025年10月13日 · 周一
懂王严控境内反懂势力,基础设施资金都给你断掉
09:17 · 2025年10月9日 · 周四
入境留学生供给侧改革效果显著
09:10 · 2025年10月9日 · 周四
今年8月与去年同期相比的欧洲市场各车企市场份额对比,比亚迪上升了0.9个百分点(0.5%→1.4%),上升幅度最大,尽管总份额依然偏低,但按这个势头,很快会进前十,而同时上汽已经进入前十,联合在吃特斯拉份额。此口径是全欧洲,不仅是欧盟。
07:16 · 2025年10月9日 · 周四
美国参议院的评估,AI将让全球新增1亿灵活就业人口
20:20 · 2025年10月8日 · 周三
居民贷款构成,近三分之二是房贷为主的中长期贷款
10:46 · 2025年10月8日 · 周三
人类能源格局很重要的转折点,全球可再生能源发电量首超燃煤。但其中分化明显,中印再生能源发电量大幅上升,美欧化石能源则反弹,美国煤电更是增长了17%,与特朗普近期在联合国的发言吻合。
11:57 · 2025年10月6日 · 周一
前9月部分车企完成目标排名
15:22 · 2025年10月4日 · 周六
全球各个角落都在加速中
08:38 · 2025年10月3日 · 周五
局势继续加速中
10:27 · 2025年10月2日 · 周四
政府补贴支出占比
16:31 · 2025年9月30日 · 周二
销售额峰值后还剩46.1%
08:52 · 2025年9月30日 · 周二
打算去开个咖喱店了
08:28 · 2025年9月30日 · 周二
2025年美国成年人在各社交媒体上定期获取新闻的比例
X比例最高
21:26 · 2025年9月28日 · 周日
懂王准备大干一场
13:54 · 2025年9月28日 · 周日
台积电和英特尔市值对比
Before
After
Home
Powered by
BroadcastChannel
&
Sepia