Time经济观察
宏观经济/公共政策/金融市场
公众号:TimeHorizonX
知识星球:TIME研究群
12:41 · 2025年8月5日 · 周二
莫迪硬刚懂王
12:34 · 2025年8月5日 · 周二
在懂王的一系列操作后,加拿大民众的战略认知剧变
23:29 · 2025年8月4日 · 周一
财新PMI → 瑞霆狗PMI,简称狗P
未来对话场景演示:
A:上个月的狗P数据出了吗?
B:出了,50.1,回到荣枯线上方,比上月涨了0.6个点。
A:那还不错,比预期略强,有点企稳的意思。
09:02 · 2025年8月2日 · 周六
昨天惊人的非农数据公布后,特朗普直接把统计局局长干掉了,这种行政主体直接强力干预宏观数据发布机构的情况,在二战后的主要国家,尤其是G7国中,几乎是没有发生过的,是极端尾部事件, 懂王再次开创了历史。
换人后很可能会严格加强对统计局工作的正能量指导。
20:03 · 2025年8月1日 · 周五
中指研究院的7月二手房价格数据,同环比跌幅都扩大,百城中无上涨城市。
08:56 · 2025年8月1日 · 周五
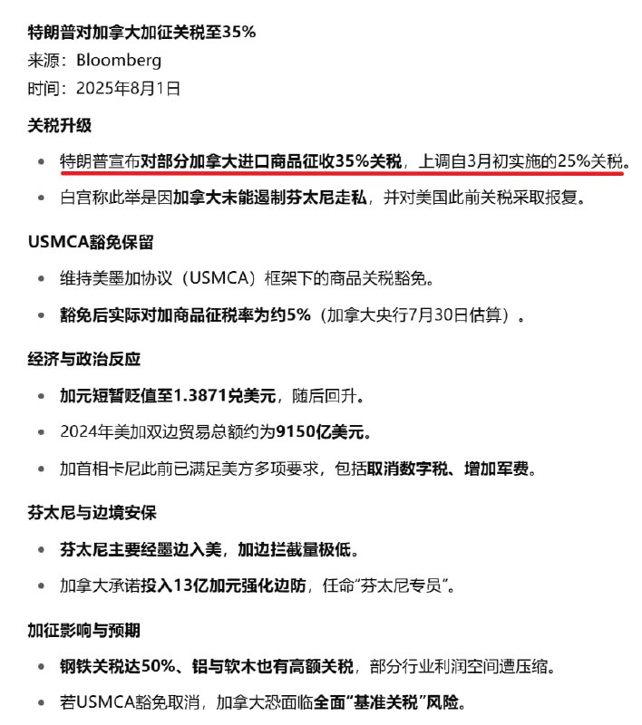
特朗普猛锤加拿大35%关税,是当前这波最狠的。
10:45 · 2025年7月31日 · 周四
2024年结婚登记数同比下降-20.5%,比土地出让金跌幅还大
12:11 · 2025年7月30日 · 周三
二季度老乡卸掉5073亿房贷,还在上升
08:49 · 2025年7月29日 · 周二
北京写字楼租金
08:31 · 2025年7月29日 · 周二
还在持续
20:27 · 2025年7月28日 · 周一
7月高频数据显示出口继续稳中向好
15:47 · 2025年7月28日 · 周一
之前也是正能量
#释永信育有私生子#
#释永信与多名女性保持不正当关系#
15:46 · 2025年7月28日 · 周一
日本人口生育率分布,特征明显,北低南高(相对)
12:03 · 2025年7月28日 · 周一
汽车出口,持续上升
11:22 · 2025年7月28日 · 周一
报告库上周TOP10
15:36 · 2025年7月25日 · 周五
懂王亲自跑到美联储总部翻修工地,施压鲍威尔降息。
12:32 · 2025年7月25日 · 周五
今年二季度居民泵币量1300亿,和去年持平,同样是2006年以来同期最低水平。任凭银行贷款短信轰炸,老乡依然不愿走出舒适区。
13:58 · 2025年7月24日 · 周四
最近半小时内的快讯:泰国和柬埔寨开火互怼,俄罗斯一家客机失联,上海继续安静的卖地。
23:07 · 2025年7月23日 · 周三
美日达成关税协议后,石破茂寻求延长待机时间。
14:56 · 2025年7月22日 · 周二
6月的周均工时为48.5小时,连续2年同比小幅下降。现在回头看,2023年可能是高强度环境驱动下的牛马热力学实验达到阶段性峰值的年份
Before
After
Home
Powered by
BroadcastChannel
&
Sepia