宏观经济/公共政策/金融市场
公众号:TimeHorizonX
知识星球:TIME研究群
官方储备中美债和黄金的变化
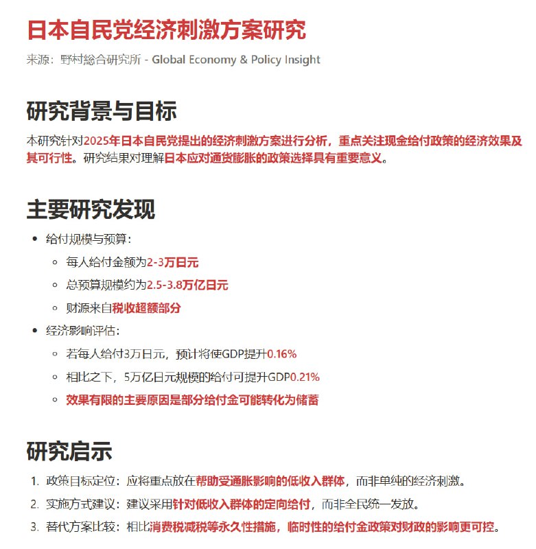
JP新一轮“打钱”又在酝酿中
统计局数据更正能量些
出口价格对比,从重商主义者的角度看,价格下行压力也有“好处”,有助于夯实对外的价格比较优势,从而有利于维持并积累顺差,这可能是缺乏抬升CPI动力的原因之一。某种意义上说,其对当前的价格状态很可能是比较满意的。
4月时,我分享过CPI和PPI的同比环比4个口径数据全为负值的极端情况,历史上总共只出现过5次,其中最近2次就在2025年一季度,并且估算出未来12个月内再次出现4个指标同时全负的“四大皆空”概率高达85%。

只间隔1个月之后,今天公布的5月价格数据就再次出现“四大皆空”情况,这样历史上的6次极端情况,其中3次都发生在今年上半年。

https://mp.weixin.qq.com/s/WjYip9fP6cYNnFLv-FoWEQ
5月的耐用消费品PPI 卸到了2005年以来同期最低,不断突破自我
历年5月新增非农就业数据
很多城市的房价都处于独孤求败的状态,不断挑战自我,不断刷新自己的记录。
懂王一系列操作下,直接把美国4月贸易逆差收窄了767亿美刀,此环比变化量是超越史诗级的数据。
关税冲击后,发往东南亚的集装箱船出发量显著上升。无论有多少艰难困阻,哪怕绕过千山万水,也一定要把生产出的商品送到“敌对势力”手上。
中国对中东6国的出口持续上升
#27岁女游客在三亚被蛇咬伤身亡#
刚看到一名游客在三亚被蛇咬身亡的事件,我试了下把自己带入第一视角,如果是我,我该怎么办?

我试了下向AI求助,看是否能获得有效信息和帮助,我的提问和获得的回答如图,提问中完全根据新闻报道中,此游客被咬初期有限信息撰写。游客当时完全没看到自己被什么咬伤(夜深,黑暗草丛),只是看到脚趾有2个点状伤口,此后逐渐产生一系列症状,怀疑是蛇,但没看清。

AI根据初期有限的关键信息(伤口特征,环境,症状)几秒钟就判断确实是蛇咬,甚至准确推断出极可能是银环蛇,并明确告诉我这是剧毒蛇种,咬伤初期可能症状不明显,但随后会出现神经系统症状,如果不及时处理,后果严重。

最关键的是它明确告诉我,这种情况即便没看到蛇,也要立刻告诉医生怀疑是蛇咬,并提示要求医生按毒蛇咬伤程序处理,不要错过注射抗蛇毒血清的最佳时机。

整个回答条理清晰,几乎都是有效信息,推理逻辑完整,把下一步该怎么做也讲得非常清楚,最关键的信息我划了红线。

如果遇到紧急和急需帮助的时候,尤其是身边资源有限,且需要智力支持的情况,记得试试AI,关键时刻甚至可能救命。

此外还有一个启示,就是医院也需要大规模推广AI使用培训,加强技术渗透率,对于辅助诊断,快速分级,识别危险信号,甚至急救判断,AI完全可以发挥巨大作用,成为医护人员的可靠助手。

一方面能节省宝贵的抢救时间,提高初步判断的准确率,另一方面也能在一些资源紧张,夜间值班医生有限,罕见病例识别困难的情况下,能够起到有效补充作用,减少错过关键救治时机的风险,真正实现技术助力救命。
全国各省市的二手烟暴露率排名。和体感完全吻合,尽管日韩游客来上海经常抱怨二手烟多,但事实上上海已经属于国内二手烟暴露率最低的地区之一,在云南玩时,是真的感觉到二手烟几乎无处不在,云南甚至和第二名都拉开差距了。此外南高北低的特征非常明显,上海算一个相对例外。
5月财新制造业PMI,在近20年同期数据中,仅略高于2022年5月(当时处于上海等地lock down的特殊时期)。

各分项及详细分析:https://t.zsxq.com/auJxn
乌克兰这波逆天的无人机操作,借助前所未有的特种战术,干到了距离基辅近5000公里的俄罗斯西伯利亚空军基地(看图2就知道有多离谱),完成了大规模去库存的效果。
2025年5月研究群与报告库中的部分精华主题与报告

涵盖出口转移,房价深度分析系列,工业企业经营压力,全球贸易政策走向,价格结构变化等关键主题。
Back to Top